当前位置:首页>深圳>深圳家长注意!2025年深圳高中高考成绩汇总!

深圳家长注意!2025年深圳高中高考成绩汇总!

  • 2026-04-13 08:43:14
深圳家长注意!2025年深圳高中高考成绩汇总!

为方便家长与考生全面了解各校办学成果,本文整理汇总深圳中学、深圳实验学校、深圳外国语学校、深圳高级中学(四大名校)、红岭中学、宝安中学等 60 余所公办高中高考相关成绩信息,供大家参考。

本次汇总数据来源于网络平台家长与学生分享,为非官方不完全统计,仅作参考之用。

【深圳高中讲解视频汇总 点击下方】

【深圳高中QQ群+云探校汇总  点击下方】

深圳家长必收藏!深圳高中云探校+QQ群汇总

【深圳高中宿舍汇总  点击下方】

必收藏!2026深圳公办高中宿舍最全汇总!

2025年深圳高中高考成绩汇总

01

深圳中学

02

深圳实验

03

深圳高级

04

深圳外国语

05

红岭中学

06

宝安中学

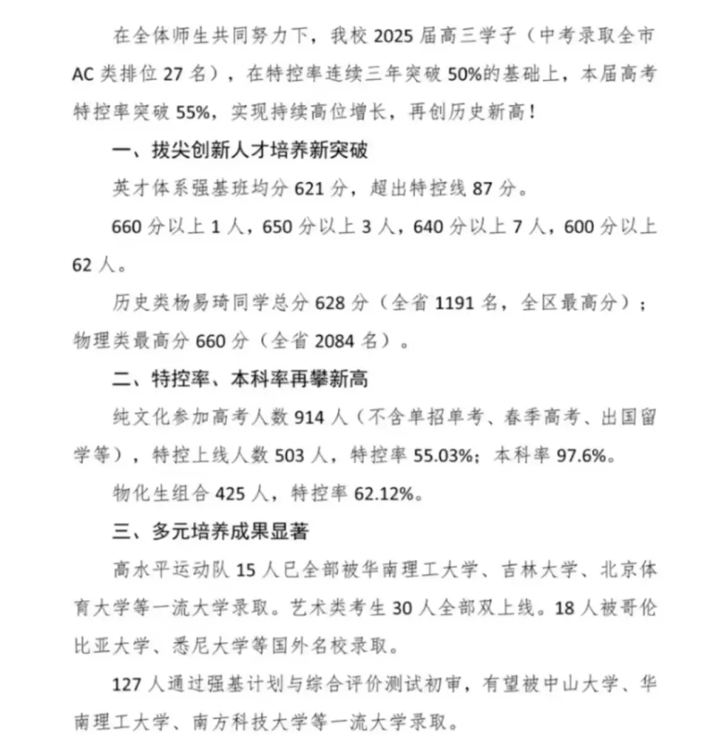
一、尖子生层面:全省前100名1人,全省前200名5人,前500名11人,前1000名23人,6人达清华北大录取线,670分以上9人。

二、600分以上人数441人,600分率44.5%!

三,特控上线率93%!

四、部分名校统计;香港大学9人、复旦4人、上海交大2人、浙大2人、哈工大1人、中科大2人、中国人民大学2人、西安交大3人、中山大学41人、华南理工56人、深大73人......

【如果需要公办高中大地图,可扫码进群获取】

07

深大附中

深大附中2025年高考再创佳绩,高考特控线上线率94%,600分率超过46%,最高分692(省排68),清华1人,C9共15人,985高校95人,211高校188人,双一流高校226人,深大59人。具体数据见红榜!

08

北师大附中

网传,北师大附中最高分669,600率34%,钱学森班600分率70%。

09

深圳科高

600分以上人数达349人,特控率超90%,尖刀班同学平均分640分,荣誉班特控率均达100%。

10

南外高

  • 历史类纯文化特控上线率87.60%,物理类纯文化特控上线率89.81%,总体纯文化特控上线率89.32%。

  • 物理类总分660分以上4人,历史类总分630分以上4人,全体纯文化600分率超过35%。

目前已公布476名同学的毕业去向,C9高校录取表现优异,其中复旦、浙大、南大、中人大、西交大各1人。

11

深圳第二高级

12

翠园中学

13

龙城高

龙城高2025届高考,物理类680分,省排338;物理类647分,省排名4330;有两个物理班110人,均分620+,前50名均分640+。

历史类火箭班均分610分,600以上22人。

音乐类囊括全省第3和第5。

14

南科大附

南科大附中2025届高考,历史方向最高分647分(省排276名);物理方向最高分673分(省排725名);全省前1000名8人,前2000名25人,比去年同比增长约 2.5倍。

“薛其坤班”全班均分645.35,据不完全统计全校600分以上人数超过39.4%。

15

龙华高

16

人大附深

网传,物理类2个656分,3个650分以上,不完全统计600分以上180人。

17

深实验光明

18

省实深圳

据统计,武大1人、中大4人、哈工大2人、深理工1人、华南理工5人、暨大5人、华农26人、深大23人、港大1人、港中文2人、港中深1人、港城大2人...

学校22年招生700人,公布了300个学生的去向,红榜最后的学生分别去了广东技术师范,长春工业大学,两校物理类最低投档线约520分左右。粗略预估,学校中部往上一点的学生大概对应520分左右。

19

深高东

网传,物理类最高667分,省排1200;600分以上140人。

20

新安中学

网传,物理类646分,省排4562;600分以上125个,600分率15.75%,重点率79.8%。

21

深大附实

红榜公示了336名毕业生择校去向,其中电子科技大学1录取人、天津大学录取1人、北京理工大学1人、湖南大学1人、华南理工大学4人、香港中文大学1人、暨南大学8人、华南师范大学7人、深圳大学11人...

学校22年招生600人,公布336名同学毕业去向,这300多人中靠后的学生去向为岭南师范,该校本科物理投档线集中在500分左右,因此该校中间部分学生可能对应高考500多分。

22

华中师附

23

科高龙岗

物理类最高663分,省排未知;尖刀班平均619分;1班41人过600分,网传特控65%,600分以上90人。

科高龙岗2025届高考录取红榜公布了553同学录取喜讯,从红榜汇总来看,985院校录取25人,211院校46人,双一流院校33人

24

中科附高

学校22年招生700人,公布了438人的录取去向,这438人都去了公办本科,深大以上34人。粗略预估,中位数大概对应广东海洋大学、哈尔滨师范大学,对应物理类分数为510分左右。

25

南头中学

2025届纯文化特控上线超380人,纯文化特控上线率超53%,综合上线率超60%,600分以上超60人,以上三项指标均创历史新高。特控率比2024年增加15个百分点。

体育高考

25年体育高考大丰收,考了一个省状元,3个北京体育大学。

美术高考

省统考最高分273分,全省第2名,高分特别多。

美术班平均分241分,妥妥的是全省最好的美术班。

26

东北师附深

网传,纯文化特控率49%,本科率98%,600分以上32名

27

盐高

600分以上考生87人,文化类考生772人参考,特控线上线人数468人,特控率高达60.6%。其中,物理类特优班103人参考,600分以上52人,特控线上线101人;历史类特优班57人,600分以上3人,特控线上线48人。

28

红山中学

25年高考特控率36%,本科率近95%(学校宣讲会公布的信息)

29

华侨城高级中学

网传,最高分657分,特控率达到45%,学生反馈高考550分,在华侨城年排250左右。

30

港中深明德

港中深明德2025届高考,物理类最高651分,目前已知10+个600分以上(暂未统计完)

31

龙实高

网传,特控率28%,本科率91%,最高分636分

32

松岗中学

34

深高级高中园

35

罗湖外

网传,600分以上20人左右,特控率约45%,本科率99%

36

宝一外

网传,600分以上30多人,特控率61.3%,历史类最高分609分,物理类最高分640分

37

深技大附

本科率在89%,特控率30%+(含国外大学)物理类最高分611分,历史类最高分607分

38

深圳二外

600分以上21人,特控率纯文化是30%多,加上艺术生是40%多,本科率是95%以上,理科最高分654分

39

龙津中学

首届高考,共1000人左右参加高考,特控上线人数240+,特控率24%,本科率近90%。

物理类最高分662分,历史类最高分632分,600分以上32人。

40

三高

1、整体上线率高,学校综合重本率为41.6%,本科率90.8%。

2、本届“国内高考班"学生低进高出,高进优出。2022年本届"国内高考班”学生中考招生录取分数线507分,不少同学当年中考成绩五百分左右,2025年高考成绩超越自我,达到了重点名校录取分数线。

3、本届“出国留学班”学生鱼跃龙门,再造辉煌。2025届国际部毕业生,其中有34%的同学被世界排名前20的顶尖大学录取,63%的同学被世界排名前50的一流大学录取,79.8%的同学被世界排名前100的知名大学录取,累计奖学金达1634万人民币。

41

罗湖高

物理类最高分657分。

42

燕川中学

600以上10个,最高物理类645,历史类590+,特控率10%+,本科率78%

43

深外高中园

44

西乡中学

网传,600分以上12人,本科率83%,特控线30%不到,除去艺体生25%不到

45

深实验高中园

物理类最高分665分,省排1414,600分以上人数30+。

46

福海中学

物理类最高分603分,历史类最高分566分。

47

第七高级

物理类最高分649分,省排4006位。

48

北大附深

物理类2个600+分,最高分617分。

49

聚龙中学

首届高考,聚龙科中2025届高考,物理类最高分621分,历史类最高分608分,纯文化本科率在71.25%。

50

沙井中学

网传沙井中学2025年高考,学校整体本科率35%,重点班本科率83%,艺考生本科率100%。600分以上一个物理类620分。历史类最高530+。

51

二高深汕

首届高考,物理类最高分608分,本科率50%+。

【如果需要公办高中详细介绍,可扫码进群获取】

最新文章

随机文章

基本 文件 流程 错误 SQL 调试
  1. 请求信息 : 2026-04-14 16:55:59 HTTP/2.0 GET : https://c.460.net.cn/a/542570.html
  2. 运行时间 : 0.211035s [ 吞吐率:4.74req/s ] 内存消耗:4,583.84kb 文件加载:140
  3. 缓存信息 : 0 reads,0 writes
  4. 会话信息 : SESSION_ID=bc772a60967d65cd1925601b494e37d6
  1. /yingpanguazai/ssd/ssd1/www/c.460.net.cn/public/index.php ( 0.79 KB )
  2. /yingpanguazai/ssd/ssd1/www/c.460.net.cn/vendor/autoload.php ( 0.17 KB )
  3. /yingpanguazai/ssd/ssd1/www/c.460.net.cn/vendor/composer/autoload_real.php ( 2.49 KB )
  4. /yingpanguazai/ssd/ssd1/www/c.460.net.cn/vendor/composer/platform_check.php ( 0.90 KB )
  5. /yingpanguazai/ssd/ssd1/www/c.460.net.cn/vendor/composer/ClassLoader.php ( 14.03 KB )
  6. /yingpanguazai/ssd/ssd1/www/c.460.net.cn/vendor/composer/autoload_static.php ( 4.90 KB )
  7. /yingpanguazai/ssd/ssd1/www/c.460.net.cn/vendor/topthink/think-helper/src/helper.php ( 8.34 KB )
  8. /yingpanguazai/ssd/ssd1/www/c.460.net.cn/vendor/topthink/think-validate/src/helper.php ( 2.19 KB )
  9. /yingpanguazai/ssd/ssd1/www/c.460.net.cn/vendor/topthink/think-orm/src/helper.php ( 1.47 KB )
  10. /yingpanguazai/ssd/ssd1/www/c.460.net.cn/vendor/topthink/think-orm/stubs/load_stubs.php ( 0.16 KB )
  11. /yingpanguazai/ssd/ssd1/www/c.460.net.cn/vendor/topthink/framework/src/think/Exception.php ( 1.69 KB )
  12. /yingpanguazai/ssd/ssd1/www/c.460.net.cn/vendor/topthink/think-container/src/Facade.php ( 2.71 KB )
  13. /yingpanguazai/ssd/ssd1/www/c.460.net.cn/vendor/symfony/deprecation-contracts/function.php ( 0.99 KB )
  14. /yingpanguazai/ssd/ssd1/www/c.460.net.cn/vendor/symfony/polyfill-mbstring/bootstrap.php ( 8.26 KB )
  15. /yingpanguazai/ssd/ssd1/www/c.460.net.cn/vendor/symfony/polyfill-mbstring/bootstrap80.php ( 9.78 KB )
  16. /yingpanguazai/ssd/ssd1/www/c.460.net.cn/vendor/symfony/var-dumper/Resources/functions/dump.php ( 1.49 KB )
  17. /yingpanguazai/ssd/ssd1/www/c.460.net.cn/vendor/topthink/think-dumper/src/helper.php ( 0.18 KB )
  18. /yingpanguazai/ssd/ssd1/www/c.460.net.cn/vendor/symfony/var-dumper/VarDumper.php ( 4.30 KB )
  19. /yingpanguazai/ssd/ssd1/www/c.460.net.cn/vendor/topthink/framework/src/think/App.php ( 15.30 KB )
  20. /yingpanguazai/ssd/ssd1/www/c.460.net.cn/vendor/topthink/think-container/src/Container.php ( 15.76 KB )
  21. /yingpanguazai/ssd/ssd1/www/c.460.net.cn/vendor/psr/container/src/ContainerInterface.php ( 1.02 KB )
  22. /yingpanguazai/ssd/ssd1/www/c.460.net.cn/app/provider.php ( 0.19 KB )
  23. /yingpanguazai/ssd/ssd1/www/c.460.net.cn/vendor/topthink/framework/src/think/Http.php ( 6.04 KB )
  24. /yingpanguazai/ssd/ssd1/www/c.460.net.cn/vendor/topthink/think-helper/src/helper/Str.php ( 7.29 KB )
  25. /yingpanguazai/ssd/ssd1/www/c.460.net.cn/vendor/topthink/framework/src/think/Env.php ( 4.68 KB )
  26. /yingpanguazai/ssd/ssd1/www/c.460.net.cn/app/common.php ( 0.03 KB )
  27. /yingpanguazai/ssd/ssd1/www/c.460.net.cn/vendor/topthink/framework/src/helper.php ( 18.78 KB )
  28. /yingpanguazai/ssd/ssd1/www/c.460.net.cn/vendor/topthink/framework/src/think/Config.php ( 5.54 KB )
  29. /yingpanguazai/ssd/ssd1/www/c.460.net.cn/config/app.php ( 0.95 KB )
  30. /yingpanguazai/ssd/ssd1/www/c.460.net.cn/config/cache.php ( 0.78 KB )
  31. /yingpanguazai/ssd/ssd1/www/c.460.net.cn/config/console.php ( 0.23 KB )
  32. /yingpanguazai/ssd/ssd1/www/c.460.net.cn/config/cookie.php ( 0.56 KB )
  33. /yingpanguazai/ssd/ssd1/www/c.460.net.cn/config/database.php ( 2.47 KB )
  34. /yingpanguazai/ssd/ssd1/www/c.460.net.cn/vendor/topthink/framework/src/think/facade/Env.php ( 1.67 KB )
  35. /yingpanguazai/ssd/ssd1/www/c.460.net.cn/config/filesystem.php ( 0.61 KB )
  36. /yingpanguazai/ssd/ssd1/www/c.460.net.cn/config/lang.php ( 0.91 KB )
  37. /yingpanguazai/ssd/ssd1/www/c.460.net.cn/config/log.php ( 1.35 KB )
  38. /yingpanguazai/ssd/ssd1/www/c.460.net.cn/config/middleware.php ( 0.19 KB )
  39. /yingpanguazai/ssd/ssd1/www/c.460.net.cn/config/route.php ( 1.89 KB )
  40. /yingpanguazai/ssd/ssd1/www/c.460.net.cn/config/session.php ( 0.57 KB )
  41. /yingpanguazai/ssd/ssd1/www/c.460.net.cn/config/trace.php ( 0.34 KB )
  42. /yingpanguazai/ssd/ssd1/www/c.460.net.cn/config/view.php ( 0.82 KB )
  43. /yingpanguazai/ssd/ssd1/www/c.460.net.cn/app/event.php ( 0.25 KB )
  44. /yingpanguazai/ssd/ssd1/www/c.460.net.cn/vendor/topthink/framework/src/think/Event.php ( 7.67 KB )
  45. /yingpanguazai/ssd/ssd1/www/c.460.net.cn/app/service.php ( 0.13 KB )
  46. /yingpanguazai/ssd/ssd1/www/c.460.net.cn/app/AppService.php ( 0.26 KB )
  47. /yingpanguazai/ssd/ssd1/www/c.460.net.cn/vendor/topthink/framework/src/think/Service.php ( 1.64 KB )
  48. /yingpanguazai/ssd/ssd1/www/c.460.net.cn/vendor/topthink/framework/src/think/Lang.php ( 7.35 KB )
  49. /yingpanguazai/ssd/ssd1/www/c.460.net.cn/vendor/topthink/framework/src/lang/zh-cn.php ( 13.70 KB )
  50. /yingpanguazai/ssd/ssd1/www/c.460.net.cn/vendor/topthink/framework/src/think/initializer/Error.php ( 3.31 KB )
  51. /yingpanguazai/ssd/ssd1/www/c.460.net.cn/vendor/topthink/framework/src/think/initializer/RegisterService.php ( 1.33 KB )
  52. /yingpanguazai/ssd/ssd1/www/c.460.net.cn/vendor/services.php ( 0.14 KB )
  53. /yingpanguazai/ssd/ssd1/www/c.460.net.cn/vendor/topthink/framework/src/think/service/PaginatorService.php ( 1.52 KB )
  54. /yingpanguazai/ssd/ssd1/www/c.460.net.cn/vendor/topthink/framework/src/think/service/ValidateService.php ( 0.99 KB )
  55. /yingpanguazai/ssd/ssd1/www/c.460.net.cn/vendor/topthink/framework/src/think/service/ModelService.php ( 2.04 KB )
  56. /yingpanguazai/ssd/ssd1/www/c.460.net.cn/vendor/topthink/think-trace/src/Service.php ( 0.77 KB )
  57. /yingpanguazai/ssd/ssd1/www/c.460.net.cn/vendor/topthink/framework/src/think/Middleware.php ( 6.72 KB )
  58. /yingpanguazai/ssd/ssd1/www/c.460.net.cn/vendor/topthink/framework/src/think/initializer/BootService.php ( 0.77 KB )
  59. /yingpanguazai/ssd/ssd1/www/c.460.net.cn/vendor/topthink/think-orm/src/Paginator.php ( 11.86 KB )
  60. /yingpanguazai/ssd/ssd1/www/c.460.net.cn/vendor/topthink/think-validate/src/Validate.php ( 63.20 KB )
  61. /yingpanguazai/ssd/ssd1/www/c.460.net.cn/vendor/topthink/think-orm/src/Model.php ( 23.55 KB )
  62. /yingpanguazai/ssd/ssd1/www/c.460.net.cn/vendor/topthink/think-orm/src/model/concern/Attribute.php ( 21.05 KB )
  63. /yingpanguazai/ssd/ssd1/www/c.460.net.cn/vendor/topthink/think-orm/src/model/concern/AutoWriteData.php ( 4.21 KB )
  64. /yingpanguazai/ssd/ssd1/www/c.460.net.cn/vendor/topthink/think-orm/src/model/concern/Conversion.php ( 6.44 KB )
  65. /yingpanguazai/ssd/ssd1/www/c.460.net.cn/vendor/topthink/think-orm/src/model/concern/DbConnect.php ( 5.16 KB )
  66. /yingpanguazai/ssd/ssd1/www/c.460.net.cn/vendor/topthink/think-orm/src/model/concern/ModelEvent.php ( 2.33 KB )
  67. /yingpanguazai/ssd/ssd1/www/c.460.net.cn/vendor/topthink/think-orm/src/model/concern/RelationShip.php ( 28.29 KB )
  68. /yingpanguazai/ssd/ssd1/www/c.460.net.cn/vendor/topthink/think-helper/src/contract/Arrayable.php ( 0.09 KB )
  69. /yingpanguazai/ssd/ssd1/www/c.460.net.cn/vendor/topthink/think-helper/src/contract/Jsonable.php ( 0.13 KB )
  70. /yingpanguazai/ssd/ssd1/www/c.460.net.cn/vendor/topthink/think-orm/src/model/contract/Modelable.php ( 0.09 KB )
  71. /yingpanguazai/ssd/ssd1/www/c.460.net.cn/vendor/topthink/framework/src/think/Db.php ( 2.88 KB )
  72. /yingpanguazai/ssd/ssd1/www/c.460.net.cn/vendor/topthink/think-orm/src/DbManager.php ( 8.52 KB )
  73. /yingpanguazai/ssd/ssd1/www/c.460.net.cn/vendor/topthink/framework/src/think/Log.php ( 6.28 KB )
  74. /yingpanguazai/ssd/ssd1/www/c.460.net.cn/vendor/topthink/framework/src/think/Manager.php ( 3.92 KB )
  75. /yingpanguazai/ssd/ssd1/www/c.460.net.cn/vendor/psr/log/src/LoggerTrait.php ( 2.69 KB )
  76. /yingpanguazai/ssd/ssd1/www/c.460.net.cn/vendor/psr/log/src/LoggerInterface.php ( 2.71 KB )
  77. /yingpanguazai/ssd/ssd1/www/c.460.net.cn/vendor/topthink/framework/src/think/Cache.php ( 4.92 KB )
  78. /yingpanguazai/ssd/ssd1/www/c.460.net.cn/vendor/psr/simple-cache/src/CacheInterface.php ( 4.71 KB )
  79. /yingpanguazai/ssd/ssd1/www/c.460.net.cn/vendor/topthink/think-helper/src/helper/Arr.php ( 16.63 KB )
  80. /yingpanguazai/ssd/ssd1/www/c.460.net.cn/vendor/topthink/framework/src/think/cache/driver/File.php ( 7.84 KB )
  81. /yingpanguazai/ssd/ssd1/www/c.460.net.cn/vendor/topthink/framework/src/think/cache/Driver.php ( 9.03 KB )
  82. /yingpanguazai/ssd/ssd1/www/c.460.net.cn/vendor/topthink/framework/src/think/contract/CacheHandlerInterface.php ( 1.99 KB )
  83. /yingpanguazai/ssd/ssd1/www/c.460.net.cn/app/Request.php ( 0.09 KB )
  84. /yingpanguazai/ssd/ssd1/www/c.460.net.cn/vendor/topthink/framework/src/think/Request.php ( 55.78 KB )
  85. /yingpanguazai/ssd/ssd1/www/c.460.net.cn/app/middleware.php ( 0.25 KB )
  86. /yingpanguazai/ssd/ssd1/www/c.460.net.cn/vendor/topthink/framework/src/think/Pipeline.php ( 2.61 KB )
  87. /yingpanguazai/ssd/ssd1/www/c.460.net.cn/vendor/topthink/think-trace/src/TraceDebug.php ( 3.40 KB )
  88. /yingpanguazai/ssd/ssd1/www/c.460.net.cn/vendor/topthink/framework/src/think/middleware/SessionInit.php ( 1.94 KB )
  89. /yingpanguazai/ssd/ssd1/www/c.460.net.cn/vendor/topthink/framework/src/think/Session.php ( 1.80 KB )
  90. /yingpanguazai/ssd/ssd1/www/c.460.net.cn/vendor/topthink/framework/src/think/session/driver/File.php ( 6.27 KB )
  91. /yingpanguazai/ssd/ssd1/www/c.460.net.cn/vendor/topthink/framework/src/think/contract/SessionHandlerInterface.php ( 0.87 KB )
  92. /yingpanguazai/ssd/ssd1/www/c.460.net.cn/vendor/topthink/framework/src/think/session/Store.php ( 7.12 KB )
  93. /yingpanguazai/ssd/ssd1/www/c.460.net.cn/vendor/topthink/framework/src/think/Route.php ( 23.73 KB )
  94. /yingpanguazai/ssd/ssd1/www/c.460.net.cn/vendor/topthink/framework/src/think/route/RuleName.php ( 5.75 KB )
  95. /yingpanguazai/ssd/ssd1/www/c.460.net.cn/vendor/topthink/framework/src/think/route/Domain.php ( 2.53 KB )
  96. /yingpanguazai/ssd/ssd1/www/c.460.net.cn/vendor/topthink/framework/src/think/route/RuleGroup.php ( 22.43 KB )
  97. /yingpanguazai/ssd/ssd1/www/c.460.net.cn/vendor/topthink/framework/src/think/route/Rule.php ( 26.95 KB )
  98. /yingpanguazai/ssd/ssd1/www/c.460.net.cn/vendor/topthink/framework/src/think/route/RuleItem.php ( 9.78 KB )
  99. /yingpanguazai/ssd/ssd1/www/c.460.net.cn/route/app.php ( 1.72 KB )
  100. /yingpanguazai/ssd/ssd1/www/c.460.net.cn/vendor/topthink/framework/src/think/facade/Route.php ( 4.70 KB )
  101. /yingpanguazai/ssd/ssd1/www/c.460.net.cn/vendor/topthink/framework/src/think/route/dispatch/Controller.php ( 4.74 KB )
  102. /yingpanguazai/ssd/ssd1/www/c.460.net.cn/vendor/topthink/framework/src/think/route/Dispatch.php ( 10.44 KB )
  103. /yingpanguazai/ssd/ssd1/www/c.460.net.cn/app/controller/Index.php ( 4.81 KB )
  104. /yingpanguazai/ssd/ssd1/www/c.460.net.cn/app/BaseController.php ( 2.05 KB )
  105. /yingpanguazai/ssd/ssd1/www/c.460.net.cn/vendor/topthink/think-orm/src/facade/Db.php ( 0.93 KB )
  106. /yingpanguazai/ssd/ssd1/www/c.460.net.cn/vendor/topthink/think-orm/src/db/connector/Mysql.php ( 5.44 KB )
  107. /yingpanguazai/ssd/ssd1/www/c.460.net.cn/vendor/topthink/think-orm/src/db/PDOConnection.php ( 52.47 KB )
  108. /yingpanguazai/ssd/ssd1/www/c.460.net.cn/vendor/topthink/think-orm/src/db/Connection.php ( 8.39 KB )
  109. /yingpanguazai/ssd/ssd1/www/c.460.net.cn/vendor/topthink/think-orm/src/db/ConnectionInterface.php ( 4.57 KB )
  110. /yingpanguazai/ssd/ssd1/www/c.460.net.cn/vendor/topthink/think-orm/src/db/builder/Mysql.php ( 16.58 KB )
  111. /yingpanguazai/ssd/ssd1/www/c.460.net.cn/vendor/topthink/think-orm/src/db/Builder.php ( 24.06 KB )
  112. /yingpanguazai/ssd/ssd1/www/c.460.net.cn/vendor/topthink/think-orm/src/db/BaseBuilder.php ( 27.50 KB )
  113. /yingpanguazai/ssd/ssd1/www/c.460.net.cn/vendor/topthink/think-orm/src/db/Query.php ( 15.71 KB )
  114. /yingpanguazai/ssd/ssd1/www/c.460.net.cn/vendor/topthink/think-orm/src/db/BaseQuery.php ( 45.13 KB )
  115. /yingpanguazai/ssd/ssd1/www/c.460.net.cn/vendor/topthink/think-orm/src/db/concern/TimeFieldQuery.php ( 7.43 KB )
  116. /yingpanguazai/ssd/ssd1/www/c.460.net.cn/vendor/topthink/think-orm/src/db/concern/AggregateQuery.php ( 3.26 KB )
  117. /yingpanguazai/ssd/ssd1/www/c.460.net.cn/vendor/topthink/think-orm/src/db/concern/ModelRelationQuery.php ( 20.07 KB )
  118. /yingpanguazai/ssd/ssd1/www/c.460.net.cn/vendor/topthink/think-orm/src/db/concern/ParamsBind.php ( 3.66 KB )
  119. /yingpanguazai/ssd/ssd1/www/c.460.net.cn/vendor/topthink/think-orm/src/db/concern/ResultOperation.php ( 7.01 KB )
  120. /yingpanguazai/ssd/ssd1/www/c.460.net.cn/vendor/topthink/think-orm/src/db/concern/WhereQuery.php ( 19.37 KB )
  121. /yingpanguazai/ssd/ssd1/www/c.460.net.cn/vendor/topthink/think-orm/src/db/concern/JoinAndViewQuery.php ( 7.11 KB )
  122. /yingpanguazai/ssd/ssd1/www/c.460.net.cn/vendor/topthink/think-orm/src/db/concern/TableFieldInfo.php ( 2.63 KB )
  123. /yingpanguazai/ssd/ssd1/www/c.460.net.cn/vendor/topthink/think-orm/src/db/concern/Transaction.php ( 2.77 KB )
  124. /yingpanguazai/ssd/ssd1/www/c.460.net.cn/vendor/topthink/framework/src/think/log/driver/File.php ( 5.96 KB )
  125. /yingpanguazai/ssd/ssd1/www/c.460.net.cn/vendor/topthink/framework/src/think/contract/LogHandlerInterface.php ( 0.86 KB )
  126. /yingpanguazai/ssd/ssd1/www/c.460.net.cn/vendor/topthink/framework/src/think/log/Channel.php ( 3.89 KB )
  127. /yingpanguazai/ssd/ssd1/www/c.460.net.cn/vendor/topthink/framework/src/think/event/LogRecord.php ( 1.02 KB )
  128. /yingpanguazai/ssd/ssd1/www/c.460.net.cn/vendor/topthink/think-helper/src/Collection.php ( 16.47 KB )
  129. /yingpanguazai/ssd/ssd1/www/c.460.net.cn/vendor/topthink/framework/src/think/facade/View.php ( 1.70 KB )
  130. /yingpanguazai/ssd/ssd1/www/c.460.net.cn/vendor/topthink/framework/src/think/View.php ( 4.39 KB )
  131. /yingpanguazai/ssd/ssd1/www/c.460.net.cn/vendor/topthink/framework/src/think/Response.php ( 8.81 KB )
  132. /yingpanguazai/ssd/ssd1/www/c.460.net.cn/vendor/topthink/framework/src/think/response/View.php ( 3.29 KB )
  133. /yingpanguazai/ssd/ssd1/www/c.460.net.cn/vendor/topthink/framework/src/think/Cookie.php ( 6.06 KB )
  134. /yingpanguazai/ssd/ssd1/www/c.460.net.cn/vendor/topthink/think-view/src/Think.php ( 8.38 KB )
  135. /yingpanguazai/ssd/ssd1/www/c.460.net.cn/vendor/topthink/framework/src/think/contract/TemplateHandlerInterface.php ( 1.60 KB )
  136. /yingpanguazai/ssd/ssd1/www/c.460.net.cn/vendor/topthink/think-template/src/Template.php ( 46.61 KB )
  137. /yingpanguazai/ssd/ssd1/www/c.460.net.cn/vendor/topthink/think-template/src/template/driver/File.php ( 2.41 KB )
  138. /yingpanguazai/ssd/ssd1/www/c.460.net.cn/vendor/topthink/think-template/src/template/contract/DriverInterface.php ( 0.86 KB )
  139. /yingpanguazai/ssd/ssd1/www/c.460.net.cn/runtime/temp/a3df6b94aede6ebd0d2926ccdfcd20d5.php ( 11.98 KB )
  140. /yingpanguazai/ssd/ssd1/www/c.460.net.cn/vendor/topthink/think-trace/src/Html.php ( 4.42 KB )
  1. CONNECT:[ UseTime:0.001062s ] mysql:host=127.0.0.1;port=3306;dbname=c460;charset=utf8mb4
  2. SHOW FULL COLUMNS FROM `fenlei` [ RunTime:0.001985s ]
  3. SELECT * FROM `fenlei` WHERE `fid` = 0 [ RunTime:0.000672s ]
  4. SELECT * FROM `fenlei` WHERE `fid` = 63 [ RunTime:0.000644s ]
  5. SHOW FULL COLUMNS FROM `set` [ RunTime:0.001819s ]
  6. SELECT * FROM `set` [ RunTime:0.000608s ]
  7. SHOW FULL COLUMNS FROM `article` [ RunTime:0.001600s ]
  8. SELECT * FROM `article` WHERE `id` = 542570 LIMIT 1 [ RunTime:0.002561s ]
  9. UPDATE `article` SET `lasttime` = 1776156959 WHERE `id` = 542570 [ RunTime:0.013137s ]
  10. SELECT * FROM `fenlei` WHERE `id` = 64 LIMIT 1 [ RunTime:0.000792s ]
  11. SELECT * FROM `article` WHERE `id` < 542570 ORDER BY `id` DESC LIMIT 1 [ RunTime:0.001378s ]
  12. SELECT * FROM `article` WHERE `id` > 542570 ORDER BY `id` ASC LIMIT 1 [ RunTime:0.001328s ]
  13. SELECT * FROM `article` WHERE `id` < 542570 ORDER BY `id` DESC LIMIT 10 [ RunTime:0.004566s ]
  14. SELECT * FROM `article` WHERE `id` < 542570 ORDER BY `id` DESC LIMIT 10,10 [ RunTime:0.018216s ]
  15. SELECT * FROM `article` WHERE `id` < 542570 ORDER BY `id` DESC LIMIT 20,10 [ RunTime:0.004326s ]
0.215348s