
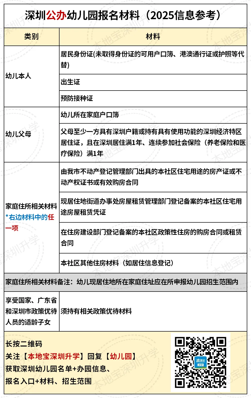
大家在进行公办幼儿园报名前
一定要了解一些入园小知识
比如需要准备什么材料
幼儿园是怎么进行录取的
这个录取,跟你准备的报名材料
也有很大的关系
来了解一下公办幼儿园的
报名材料清单和录取规则


✅推荐阅读:深圳10区幼儿园报名租房材料办理时间要求汇总
深圳十个区的幼儿园入园录取政策不同
有的按积分,有的按类别
今天给大家盘点下深圳幼儿园的录取顺序
提前了解录取规则
才能有针对性地提升录取率
光明区幼儿园采用分类招生、积分录取的方式,积分办法及录取规则如下:
一、学位类型及积分办法


备注(上下滑动查看):
(一)所有申请人均需做好居住信息登记
申请学位的住房需为家庭实际居住,申请人所提供的住房证明材料需同实际居住地一致,没有实际居住的住房材料不能用于学位申请。
(二)关于住房类型及锁定
1.合法产权房,监护人产权>50%,幼儿父母在幼儿园招生范围内地有效房产证(或不动产权证)、购房合同(所购商品房需在国土部门备案,合同约定交付时间在入学当年12月31日(含此日)前,视作实际入住)可为子女申请当年学位。以房产证(或不动产登记证书)发证时间开始积分,购房合同不作为积分依据。
2.租房,公共租赁房提供政府(职能部门)出具的《公租房租赁合同》;租住合法产权房的提供现居住地街道房屋租赁管理所出具住宅用途的《房屋租赁凭证》。签发日期必须是幼儿园报名当年5月31日前,有效期截止日期须在幼儿园报名当年9月30日以后;承租人必须是幼儿的监护人,报名时还需上传《光明区学位申请房锁定知情诚信书》。
3.其他住房,是指拥有合法产权房和租房(持有《房屋租赁凭证》红本)之外的其他类型的住房,包括集资房、自建房等,其中光明户籍拥有如下特殊住房可计算居住时长加分:
(1)祖屋:提供辖区居委会开具的证明材料;
(2)自建房:取得《深圳市农村城市化历史遗留违法建筑普查申报收件回执》,并由辖区居委会开具证明;
(3)集资房:提供与集资单位签订的购房合同或收据,并由辖区居委会开具证明。
4.无法提供上述居住材料的,家庭在光明区内实际居住(幼儿园报名当年5月31日前已做好居住信息登记),也可以申请学位。
5.儿童及父母同祖父母(或外祖父母)共同生活,可用祖父母(或外祖父母)住房申请学位,不积分,家长在进行学位申请时住房性质选择“居住信息登记”。
6.一套住房只允许一户住户的适龄幼儿用来申请幼儿园学位,申请成功后该房屋即被锁定,一般情况下,一套住房被锁定三年后才解除锁定状态,如该套住房住户的孩子因转学或升学离开现就读的幼儿园,该房屋即被解除锁定状态;用同一住房为多个孩子申请幼儿园学位的,必须是相同监护人。如是租房,对于是否用该房产申请学位,需取得业主(房东)同意,并与业主(房东)做好相关约定,需同时上传《光明区学位申请房锁定知情诚信书》。家长可登录“光明区政府在线-政务服务-主题服务-学位申请-幼儿园学位申请房查询”查询房屋锁定状态。
(三)关于户籍类型
1.社区内光明户籍:指的是适龄幼儿户籍及居住在同一社区范围内。
2.社区外光明户籍:指的是适龄幼儿户籍与居住不在同一社区范围内。
3.台湾地区户籍幼儿与深圳市其他区户籍幼儿同等待遇;非深圳户籍幼儿包括港澳户籍幼儿。
(四)关于计算尾数
尾数超过15天按1月计算,不满15天按半月计算。积分计算截止日期为4月30日。
(五)关于学位类别
学位类别以学位申请时核定为准,通过幼儿园初审后将不予变更。
二、录取规则
(一)录取遵循“先类型,后积分,不同类型不比较积分”的原则,各幼儿园按志愿顺序录取,第一志愿>第二志愿>第三志愿;
相同志愿,按学位类型顺序录取,第一类>第二类>第三类>……,依次类推;
相同学位类型,按积分由高到低顺序录取;
前一类型能全部录取时,不再进行下一类型的录取;
当多个申请人积分与录取分数相同且申请人数超过招生计划时,按以下方式确定录取名单:
1.深圳户籍以父母其中一方入深圳户籍时间长的优先录取(以户口簿显示的入深圳户籍时间为准)。
2.非深圳户籍以父母其中一方缴纳深圳社保(养老保险或医疗保险)累计时间长的优先录取,如缴纳深圳社保(养老保险或医疗保险)累计时长相同,优先录取父母一方在光明区居住时间长的(以居住信息登记为准)。
3.如以上均相同,则以抽签的方式确定录取名单。
4.当小区配套公办园第八类和第九类、非小区配套公办园第九类深圳户籍幼儿与非深圳户籍幼儿同分的情况下,优先录取深圳户籍幼儿,如深圳户籍幼儿同分,参照第一种优先录取方式;非深圳户籍幼儿同分,参照第二种优先录取方式。
(二)资料审核合格后,所有志愿均未被录取的,适龄幼儿家长可联系仍有空余学位的幼儿园,由相应幼儿园报区教育局补充录取。

摄图网_401069837
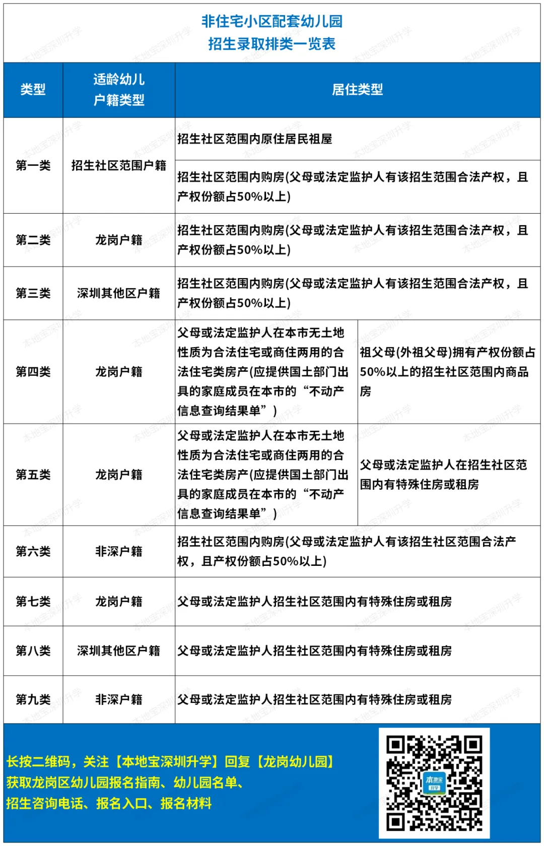
深圳市龙岗区学前教育阶段招生录取排类一览表

备注:
1.同类生源中居住类型为购房的,按产权证发证日期先后排序。如属于政府保障性住房,优先录取已办产权证的,按产权证发证日期先后排序,以报名截止日期为计算截止时间。
2.居住类型为其他类型的(除购房外),深圳户籍按申请人父母或法定监护人户籍迁入时间先后排序;非深圳户籍按缴纳社保时间长短排序,以报名截止日期为计算截止时间。

备注:
1.同类生源中居住类型为购房的,按产权证发证日期先后排序。如属于政府保障性住房,优先录取已办产权证的,按产权证发证日期先后排序,以报名截止日期为计算截止时间。
2.居住类型为其他类型的(除购房外),深圳户籍按申请人父母或法定监护人户籍迁入时间先后排序;非深圳户籍按缴纳社保时间长短排序,以报名截止日期为计算截止时间。
录取办法
所有生源均按照《深圳市龙岗区学前教育阶段招生录取排类一览表》排类顺序进行录取,录满为止。
未被填报志愿幼儿园录取的,可向辖区教育办和周边幼儿园咨询学位空余情况。
家长还可选择咨询其他区有学位的幼儿园或回原籍就读等。

摄图网_402613735
每个适龄儿童同一时间段限报一所幼儿园,录取方法按照“先类型,后积分,不同类型不比较积分”的办法,先从第一类型录取开始,录满后再录取下一类型,直到录满为止。
如同一类型的不能全部录取,则按积分高低先后录取。先以缴纳社保和医疗险的重叠时间长的优先,如果继续同分,则以居住时长者优先。
正常招生结束后,有空出学位的公办、民办幼儿园同时启动招生补录。具体时间另行通知。
(一)学位类型
第一类型:大鹏新区户籍,申请园所属办事处商品房(父母或其他法定监护人有合法产权房〈含安居型商品房、人才住房〉且产权份额≥51%,下同);或辖区内原居民,祖屋。
第二类型:大鹏新区户籍,申请园所属办事处特殊住房(父母或其他法定监护人有军产房、集体宿舍、统建楼、集资房、自建房、商务公寓〈必须为家庭名下唯一住房〉、祖父母或外祖父母拥有合法产权房且产权份额≥51%,下同);或深圳其他区户籍,辖区内商品房。
第三类型:大鹏新区户籍,申请园所属办事处租房(公共租赁房、人才住房,下同)或深圳其他区户籍,辖区内特殊住房。
第四类型:非深圳户籍(含港澳籍、外籍),申请园所属办事处商品房或深圳其他区户籍,辖区内租房。
第五类型:非深圳户籍(含港澳籍、外籍),申请园所属办事处租房或特殊住房。
公办幼儿园有小区配套公办幼儿园和非小区配套公办幼儿园。
▶属于小区配套公办幼儿园的是:
大鹏实验幼儿园、家天下幼儿园、半山海幼儿园、亚迪新村幼儿园、坝光新村幼儿园、东岸幼儿园、云山栖幼儿园、鹏湾幼儿园、鹏曦幼儿园、东湾幼儿园、铂樾幼儿园;
▶属于非小区配套公办幼儿园的是:
葵涌中心幼儿园、大鹏中心幼儿园、南澳中心幼儿园。
小区配套公办幼儿园招生按照“优先满足本小区居民适龄儿童就近入园”原则,同一类型优先录取本小区居民;非小区配套公办幼儿园则面向办事处内居住的所有适龄儿童。
(二)积分方法
社保积分方法:按申请儿童的父母或其他法定监护人在深圳市累计缴纳养老保险和医疗保险的重叠时间来计算加分。在已缴纳一年的基础上,每满一个月加0.1分。
若因工作变动、公司倒闭等特殊原因社保缴费中断3个月以内的,视为连续社保;超过3个月的,只计算后半部分缴纳时间,补缴年限不予计算。
若申请儿童的父母或其他法定监护人双方均提供社保,只计算同时缴纳时间较长的一方。积分计算时间到学位申请当年的4月30日为止。社保积分计算公式为(社保总月数-12)×0.1,不足1月不积分。
居住时长积分方法:按申请儿童家庭在片区(小区)连续居住的时间(月份)计算积分,居住每满1个月计0.1分,不足1月不积分。
计算已居住时间的起始日期是:提交房产证申请材料的是房产证发证日期或合同签订日期;提交租赁凭证申请材料的是租赁凭证登记备案日期;提交属于祖屋的说明材料或特殊住房申请材料的是儿童父母或其他法定监护人户籍迁入该片区的日期。
积分计算时间到学位申请当年的4月30日为止。时间为连续计算,如居住时间中断超过1个月,则从离报名日期最近的时间开始计算。
积分不封顶。申请儿童和父母到园初审时不能提供有效的积分项证明材料的,视为放弃积分。

摄图网_400066273
招录原则
1.志愿安排:每位申请人可填报2个志愿,第一志愿为片区内的1所公办园,第二志愿为片区内的1所民办园(选填)。
2.录取规则:志愿优先,分批录取。
(1)第一批开展小区配套公办园录取工作,录取对象为本小区自有产权房申请人,小区配套园名单详见《秋季学期小区配套幼儿园名单及配套范围》(见下文)。
(2)第二批开展小区配套公办园剩余学位和其他公办园录取工作。
(3)第三批开展民办园录取工作。
3.积分入园:按申请人积分排位由高到低,录满为止。
各片区的学位优先满足片区内的申请人,若有空余学位,由区教育局统筹调配。
录取办法
(一)非小区配套园录取办法
非小区配套园按积分排位的方式招录,即按“A-B-C-D-E-F”六个类别先后顺序依次积分排位,由高到低录满为止。
(二)小区配套园录取办法
1.小区配套园优先录取本小区自有产权房申请人,即“A”“B”“D”类别申请人,按“A-B-D”先后顺序依次招录。当同类别申请人数超过剩余可供学位数时,按此类申请人积分排位由高到低录满为止。
2.配套园小区自有产权房申请人录完后仍有空余学位的,按照非小区配套园录取办法招录。
3.小区配套公办园所在小区自有产权房申请人须填报本小区配套园方可获得优先录取资格,也可放弃小区配套园优先资格,填报所在片区其他公办园,参与其积分排位。
4.小区配套园第一批录取并锁定学位。未获得配套园录取的申请人可填报所在片区其他幼儿园,参与其积分排位。
秋季学期
小区配套幼儿园名单及配套范围


图源:盐田教育,下同
积分办法
从去年秋季起,全区幼儿园招生实行积分入园。
(一)积分构成
1.类别分:按申请人户籍和监护人住房情况,划分为A、B、C、D、E、F六个学位申请类别,分类办法及对应分值详见《盐田区幼儿园学位申请人入园积分表》(以下简称《积分表》)。
2.累加分:累加分标准详见《积分表》。
(二)排位原则
申请人所得积分为“类别分+累加分”,按积分从高到低录满为止。在出现同分情况下,深户儿童按儿童入深圳户籍时间的先后顺序排位,录满为止;非深户儿童按照儿童父母连续缴纳深圳社保时间较长者一方的时长排位,录满为止。
(三)积分认定
申请信息经幼儿园初审后,教育部门实行联网核验信息。根据核验结果认定积分。
(四)具体办法
盐田区幼儿园学位申请人入园积分表

说明:
1.产权房是指父母、祖父母、外祖父母或法定监护人名下的合法产权房,包括商品房、自建房、集资房、商务公寓、军产房和安居商品房。房产用途必须为住宅(含商务公寓),监护人合法产权须在50%以上(不含50%)。
2.累加分中,自有房属自建房、集资房、原居民祖屋、祖辈房(祖父母、外祖父母名下房产)、商务公寓或军产房的,住房项不加分。购房合同不纳入住房项累加分。
3.累加分中,持《深圳经济特区居住登记查询单》或蓝本《房屋租赁信息》的,住房项不加分;集体宿舍住房项不加分。
4.累加分中,父母入户或社保购买时间,以及购房或租房时间的计算,截至学位申请当年的5月1日;其中社保时间需连续计算,如中途中断时间超过3个月(含3个月),则从离报名日期最近的续保时间开始计算,补缴的社保不算积分。

摄图网_401382790
幼儿园不得采用先到先得方式录取。
幼儿园按户籍+住房的类型排序。启用宝安区招生系统的幼儿园按“类型优先、遵循志愿”规则,录满为止,具体详见幼儿园招生简章。
报名材料核验合格的同类型中,可根据幼儿园所在区域及本园实际情况,结合住房时间、社保等信息进行排序。
问:录取结果与报名时间先后有关吗?
答:没有,只要在规定时间内报名都有效,不以报名时间先后作为录取依据。
如没被录取,可以自行搜索宝安各幼儿园的公众号,查看有没有补录消息,小编到时也会汇总。
这3个区都不统一录取规则,有些公办园按照小一积分入学规则,有些公办园会根据户籍、房产等情况划分类别进行录取。
录取原则
报名材料核验合格的人数低于招生计划时,幼儿园应全部录取;
报名材料核验合格的人数超过招生计划时,幼儿园可参照各区义务教育阶段小学一年级新生招生相关政策,采用分类排序、积分排序等方式公开、公平、公正录取,不得采用先到先得等其他录取方式。
集中招生结束后,有空余学位的幼儿园,可进行补招。
各个幼儿园的录取方法不太一样,具体详见幼儿园招生简章(一般幼儿园公众号能了解)。

图源:摄图网_402186175
坪山区
报名系统按家长填报的志愿顺序向相关幼儿园投档,仅材料审核合格的适龄幼儿可参与积分排位。
公办幼儿园:
录取遵循“志愿优先”的原则,凡第一志愿填报同一所幼儿园的适龄幼儿,按幼儿园的招生政策“先类型,后积分”依次排序录取。
如第一志愿未被录取,再进行第二志愿投档。
民办幼儿园:
录取按照“户籍类型”(坪山区户籍、深圳其他区户籍、非深户籍持有居住证)顺序的方式录取,如同一类型适龄幼儿超出幼儿园招生计划数的,以监护人在深缴纳社保时长从高到低录取。
第一志愿未被录取,再进行第二志愿投档。
如没被录取,可以自行搜索坪山各幼儿园的公众号,查看有没有补录消息。

摄图网_400076073
👇🏻幼儿园入园指南👇🏻
在各区教育局公众号,或者长按下方二维码,进入【本地宝深圳升学】回复【幼儿园】获取深圳10区幼儿园报名录取全指南、幼儿园名单等最新消息


-END-
小编有话说
往期阅读:
功能推荐:
回复【积分】可获取深圳入学积分及积分计算器
回复【锁定】可获取深圳学位锁定查询入口
回复【学区】可查询深圳公办学校招生范围
回复【幼升小】可获取深圳小一报名攻略

▌说明:本文由本地宝深圳升学整理发布,未经允许请勿转载!
如涉及侵权或对版权有疑问,请邮件联系xiexingyu@bendibao.com删除处理
▌信息来源:深圳10区教育局官网、本地宝深圳升学综合整理
▌编辑:小新(谢星宇)
▌商务合作:电话:4009999087 QQ:4009999087
点击查看:合作微信
注:手机QQ添加时,若无法找到,请选择“找公众号”即可添加

▼点击【阅读原文】获取深圳幼儿园学位申请指南