
在深圳小一初一学位申请中,特殊住房有:
祖屋、保障性住房、
集资房、宿舍、自建房、公寓...
这些房子不是商品房
没有传统意义上的房产证
来看看深圳10区有关
特殊住房申请学位的政策!
下文皆参考2025年的官方政策

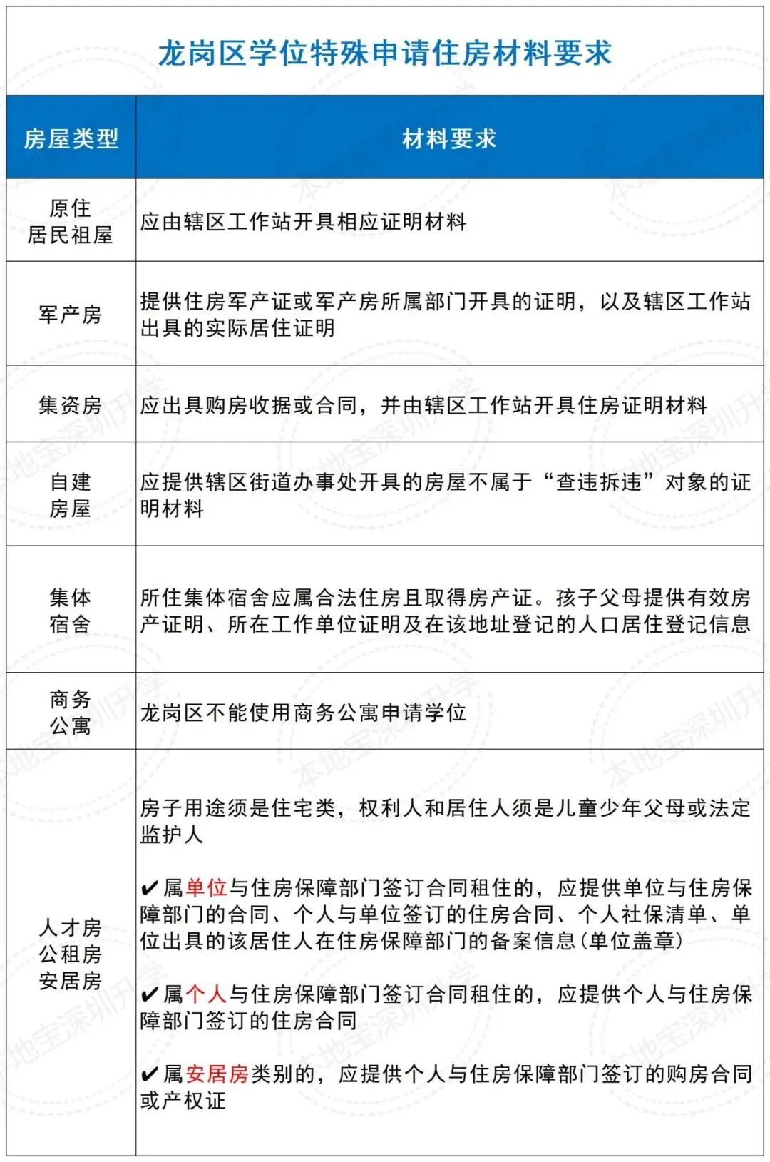
原著居民住房:
提供父母、祖父母、外祖父母或法定监护人在龙华区的《股权证》或所在股份公司原著居民身份认定公示表、房屋合法有效证明
安居型住房:
现行的安居型住房分为两类:公共租赁房和安居型商品房。
公共租赁房提供与深圳市住房和建设局或龙华区住房和建设局签订的租赁合同(如属企业承租的公共租赁房,还需要提供在住建部门备案的入住信息表)
安居型商品房类别的,提供购房合同或房产证或不动产权证
军产房:
住房军产证或购买合同
父母(或法定监护人)一方的网格居住信息登记(或《深圳经济特区居住登记查询单》)
此军产房和网格居住信息登记的地址必须一致
集资房:
所在社区股份公司(或政府、事业单位等)购房收据和合同
父母(或法定监护人)一方的网格居住信息登记(或《深圳经济特区居住登记查询单》)
此集资房和网格居住信息登记的地址必须一致
自建房:
辖区街道办事处开具的房屋不属于“查违拆违”对象的证明材料
父母(或法定监护人)一方的网格居住信息登记(或《深圳经济特区居住登记查询单》)
此自建房和网格居住信息登记的地址必须一致
小产权房:
购买合同证明材料
父母(或法定监护人)一方的网格居住信息登记(或《深圳经济特区居住登记查询单》)
此小产权房和网格居住信息登记的地址必须一致
商务公寓:
购房合同或房产证或不动产权证
父母(或法定监护人)一方的网格居住信息登记(或《深圳经济特区居住登记查询单》)
此商务公寓地址和网格居住信息登记地址必须一致
集体宿舍:
1.单位或法人的产权证明
集体宿舍属于商品房的,提供房产证或不动产权证或购房合同
集体宿舍为租房的,提供房屋租赁部门出具的《房屋租赁凭证(信息)》
其它特殊类房,提供相应房产的证明资料,私人或企业间签定的合同无效
2.监护人工作关系证明(在该公司缴纳近半年以上社保缴纳清单)
3.父母一方的网格居住信息登记在该住址。集体宿舍用途必须是住宅,商业、商铺、厂房、仓库、办公等用途不能用来申请学位
上述3项材料的单位、公章或法人必须一致,分配给单位再转租给员工的公租房、人才房等视为集体宿舍。

摄图网_500805946
一、公共租赁房:
家长提供《公租房租赁合同》,须同时上传《光明区学位申请房锁定知情诚信书》。
二、祖屋:
提供辖区居委会开具的证明材料。
三、集资房:
提供与集资单位签订的购房合同或收据,并由辖区居委会开具证明。
四、自建房:
取得《深圳市农村城市化历史遗留违法建筑普查申报收件回执》,并由辖区居委会开具证明。
五、居住信息登记:
以上住房材料均不能提供:
深户孩子家庭于入学当年4月30日前在光明区实际居住并做好居住信息登记,也可以申请学位;
非深户孩子家庭在学区范围内实际居住且光明区实际居住满一年,即在入学前一年的4月30号前要登记居住信息,也可以申请学位。
须同时上传《光明区学位申请房锁定知情诚信书》。

摄图网_401786333


摄图网_400565607


摄图网_400112145


摄图网_500979311
需上下滑动查看▼
一、自购保障性住房、特区原居民手续齐全的(含原住居民祖屋)自有住房视为住宅类商品房。
自购住宅类商品房所需材料:提供在学校招生地段内合法有效的房产证明或《购房合同》及付款凭证。
二、居住在祖辈房(祖父母、外祖父母)的,适龄儿童及父母须和祖辈在同一个户口簿并实际居住,父母及儿童在本市没有住宅类房产。
三、军产房、集资房、自建房、商务公寓。分别提供下列材料并实际居住,按特殊房产处理,不予积分。
①军产房提供住房军产证或军产房所属部门出具的购房证明(包含付款凭证);
②单位自建房、集资房出具购房合同和付款凭证;
③自建房提供“二证一书”或股份公司(或社区工作站)出具的房屋产权证明材料;
④商务公寓须在本市没有住宅类房产(提供无房证明)。
四、公租房:
政府公租房合同和《保障性住房租赁合同》均为申请学位有效的租房凭证。
五、住单位集体宿舍的,父母应为该单位正式员工并由所在单位缴纳社保,住房为所在单位所有或所在单位具有合法使用权,且父母及儿童在本市没有其他住宅类房产并在该宿舍实际居住(网格登记连续满一年以上),提供相应证明,按租住特殊房产处理,不予积分。
住在原居民祖屋、祖辈房、军产房、集资房、自建房、保障性住房及集体宿舍的
(1)属于原居民祖屋和祖辈房的:
需提供社区居住登记证明材料(深户自主填报,非深户提供《深圳经济特区居住登记查询单》);
(2)属于军产房类别的:
提供住房军产证或军产房所属部门开具的证明;
(3)属于集资房类别的:
应出具购房收据或合同;
(4)自建房屋居住的:
应提供辖区街道办事处开具的房屋不属于“查违拆违”对象的证明材料;
(5)住廉租房、公租房等保障性住房的:
提供盐田区保障性住房管理中心出具的证明材料;
(6)属于集体宿舍类别的,提供:
父母单位集体宿舍来源证明(宿舍建房许可证或单位名下房产证或单位名下租赁凭证等来源证明的复印件,加盖单位公章)
父母与工作单位签订的劳务合同或社保清单
社区居住登记证明材料(深户自主填报,非深户提供《深圳经济特区居住登记查询单》)

摄图网_402580385


摄图网_400182000
需上下滑动查看▼
一、公租房需提供与住保部门签订的正式租赁合同。
单位(非个人)向住保部门承租的公租房视为集体宿舍,须按集体宿舍类别申请学位的要求提供相应材料。
二、原住居民祖屋
属于原住居民祖屋类别的,如果没有合法产权住宅证明,必须提供以下材料:
(1)股份公司股份证;
(2)由股份公司开具的祖屋证明;
(3)至少提供该住宅入学当年2、3、4月份的水费或电费清单。
三、属于特殊房产类别的,包括军产房、集体宿舍、个人产权单身宿舍、集资房、统建楼、自建房、回迁房及其他无合法产权的住宅:
(1)军产房。
提供军产房房产证或军产房所属部门开具的证明,以及社区工作站出具的居住证明。
(2)集体宿舍。
适龄儿童、少年父母(或法定监护人)须与该宿舍权属人或承租人(以下简称雇主)具有雇佣关系并提供以下材料:
①父母(或法定监护人)与雇主签订的有效劳动合同。
②雇主为父母(或法定监护人)购买社保的相关证明,即社保卡和社保清单。
③集体宿舍权属证明材料。
权属属于雇主的,提供雇主的房产证(不动产登记证);
属于雇主租用有合法产权住宅房屋的,提供坪山区《房屋租赁凭证》(红本),“初始发证日期”(签发日期)需在入学前一年的4月30日以前(含当日),有效期超过入学当年9月30日(含当日);
属于雇主租用无合法产权住宅的,需进行人口居住信息登记,并提供《房产学位申请知情书》、房屋权属人的身份证复印件及房屋权属证明材料;
属于公租房的,提供雇主与住保部门签订的正式租赁合同。
④雇主和社区工作站出具的父母(或法定监护人)居住在该宿舍的集体宿舍证明。
以集体宿舍类住房材料申请学位,父母(或法定监护人)须在该单位集体宿舍实际居住满1年,即入学前一年4月30日以前(含当日)入住,需通过劳动合同、社保缴纳证明、集体宿舍权属证明材料、集体宿舍证明相互印证,要求上述四种证明材料所体现的工作单位及其公章必须一致,如不一致的,则须出具所涉及单位、公司之间100%控股的工商证明。
(3)个人产权单身宿舍。
指产权属于个人,房产证(不动产权登记证明)所标注的土地用途为工业用地、房屋用途为单身宿舍的房屋:
①若产权属于适龄儿童、少年父母(或法定监护人)的(自有房产份额>50%),提供房产证(不动产权登记证明);
②若为适龄儿童、少年父母所在公司的集体宿舍,需按集体宿舍类申请学位要求提供相应材料。
(4)集资房、统建楼。
提供有社区公章的购房收据或合同,并提供社区工作站开具的住房证明材料。申请学位住房材料所标注的土地用途必须是居住用地,所标注的房屋用途必须是住宅或商住两用,不能是公寓、商铺、厂房、仓库、办公等。
(5)自建房。
提供土地监察部门开具的不属于“查违拆违”对象的证明材料,并且至少提供该房屋入学当年2、3、4月份的水费或电费缴费清单。申请学位住房材料所标注的土地用途必须是居住用地,所标注的房屋用途必须是住宅或商住两用,不能是公寓、商铺、厂房、仓库、办公等。
(6)回迁房。
提供回迁房户主与房地产开发商签订的相关合同或协议。
需上下滑动查看▼
一、公共租赁房
提供与住建部门签订的保障性住房租赁合同
二、人才住房
提供购房合同或与住建部门(或人才住房专营机构)签订的保障性住房租赁合同
三、祖屋(含原住民拆迁安置房、自建房)、军产房、统建楼、集资房、自建房、集体宿舍、商务公寓住房(统称为特殊住房)资料:
(1)属于原村民祖屋(含原住民拆迁安置房、自建房)类别的,应由辖区居委会开具相应证明材料(祖屋<含原住民拆迁安置房、自建房>证明)
(2)属于军产房类别的,提供住房军产证或军产房所属部门开具的证明,以及辖区居委会出具的实际居住证明
(3)属于集体宿舍类别,父母或其他法定监护人一方须与该宿舍权利人或承租人(以下简称雇主)具有雇佣关系,须提供以下材料(提交材料时按照以下顺序排列)
a.该宿舍属于雇主所有的房产证、不动产权登记证或租赁合同等证明材料(验原件,收复印件)
b.适龄儿童的父母或其他法定监护人一方与雇主签订的有效劳动合同,雇主为适龄儿童的父母缴纳社保的相关证明
c.雇主和居委会出具的适龄儿童父母在该宿舍的居住证明(集体宿舍证明)
(4)属于统建楼、集资房类别的,应出具:
购房收据或合同(仅限第一手交易合同)
辖区居委会开具的住房证明材料(此类住房只限于原村民居住,非原村民购买的不纳入)
(5)适龄儿童父母在深圳自建房屋居住的,应提供辖区办事处开具的房屋不属于“查违拆违”对象的证明材料或报建手续回执
(6)属于商务公寓类别的,提供:
合法证明材料
国土部门出具的不动产信息查询结果单,证明该商务公寓为父母或其他监护人的市内唯一住房

摄图网_303727933
以上就是深圳十个区各种不同住房
申请学位要准备的材料
供大家参考
一定要提前准备好报名材料
深圳学位申请攻略
在深圳各区教育局官网
或者长按下方二维码

进入【本地宝深圳升学】
回复【26学位】
获取2026年深圳学位申请已公布政策
查学区、锁定、积分计算器等实用工具

-END-
小编有话说
往期阅读:
功能推荐:
回复【积分】可获取深圳入学积分及积分计算器
回复【锁定】可获取深圳学位锁定查询入口
回复【学区】可查询深圳公办学校招生范围
回复【幼升小】可获取深圳小一报名攻略

▌说明:本文由本地宝深圳升学整理发布,未经允许请勿转载!
如涉及侵权或对版权有疑问,请邮件联系xiexingyu@bendibao.com删除处理
▌信息来源:深圳10区教育局官网、深圳市教育局官网、本地宝深圳升学综合整理
▌编辑:小新(谢星宇)
▌商务合作:电话:4009999087 QQ:4009999087
点击查看:合作微信
注:手机QQ添加时,若无法找到,请选择“找公众号”即可添加

▼点击【阅读原文】获取深圳学位申请指南