中医药基础科研服务(点击查看)
【写在前面】:本期推荐的是由深圳市中医院风湿科、广州中医药大学第四临床医学院、深圳罗湖中医院等研究团队合作近期发表于Phytomedicine (IF8.3)的一篇文章,揭示微生物群色氨酸-AhR轴介导护肾痛风泰颗粒对高尿酸血症肾病的肠肾保护作用。
【期刊简介】
关注公众号,后台回复期刊名,查询-预测期刊影响因子: A microbiota-tryptophol-AhR axis mediates the gut-kidney protective effects of Hushen Tongfengtai Granules in hyperuricemic nephropathy
【摘要】(阅读原文为主)
高尿酸血症(HUA)可能导致高尿酸血症性肾病(HN),并且具有屏障功能障碍的肠道生态失调会恶化疾病进展。护肾痛风泰颗粒(HSTFT)是一种传统的中草药处方,已被临床用于减轻HUA和相关的肾损伤。然而,其影响背后的机制仍有待探索。
目的
寻找HSTFT通过依赖于肠道微生物群的机制减轻HN。
方法
粪便宏基因组学和UPLC-ESI-MS/MS代谢组学用于鉴定由HSTFT调节的关键微生物类群和代谢物。抗生素处理的小鼠用于研究HSTFT的肠道微生物群依赖性机制。进一步进行体内和体外实验以验证HSTFT对HUA小鼠肠道生态失调和屏障功能障碍的改善作用。
结果
HSTFT可以改善HUA的肾损伤和肠屏障功能障碍。粪便宏基因组分析显示短双歧杆菌富集。抗生素消耗可能会消除HSTFT的治疗效果,而短双歧杆菌(B.breve)重新定殖可以恢复肠道和肾脏的保护作用。代谢组学分析确定色氨酸是HSTFT相关的关键代谢物。外源性色氨酸(TOL)概括了保护作用,并可能激活芳烃受体(AhR)途径。AhR拮抗剂CH223191可以抑制TOL/HSTFT介导的对肠屏障完整性和肾功能的保护作用。
结论
HSTFT可以通过增强肠屏障完整性和肾脏保护来改善HN,其潜在机制涉及通过AhR途径激活上调肠短双歧杆菌及其代谢物TOL。
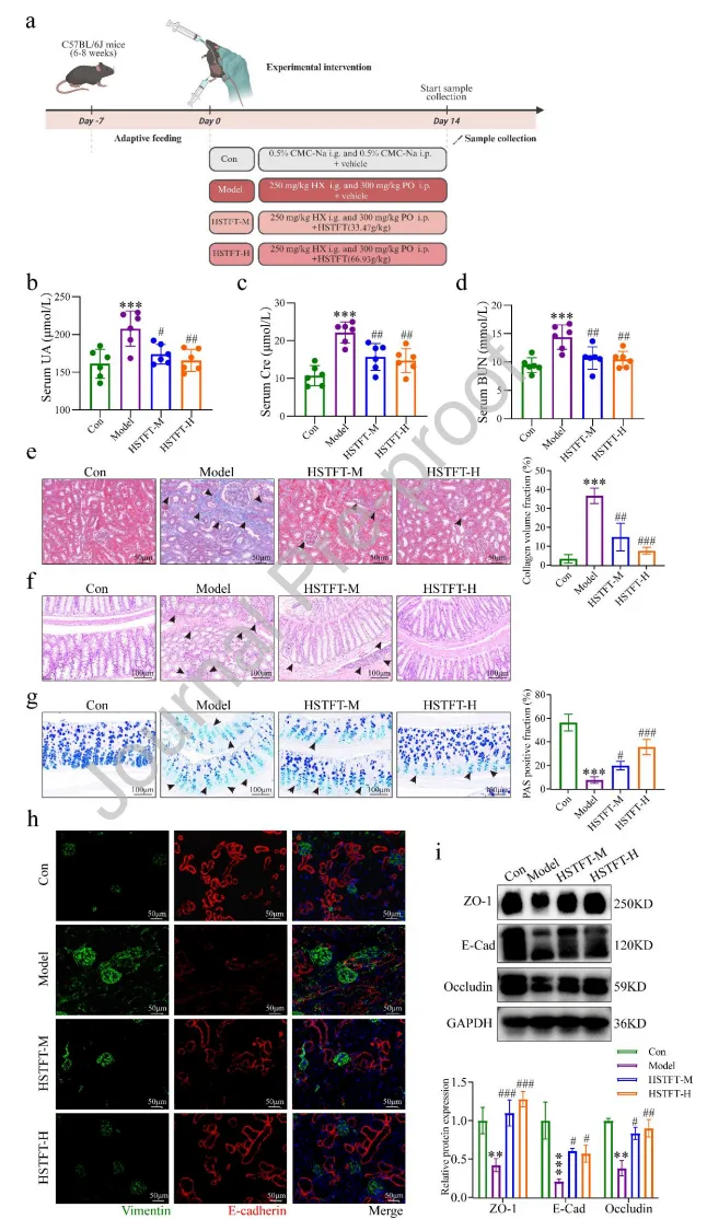
高尿酸血症(HUA)是一种代谢紊乱,其特征是血清尿酸水平升高,主要是由于肾脏和肾外排泄受损。持续的尿酸盐超负荷可导致高尿酸血症性肾病(HN),其中尿酸盐晶体沉积在肾小管和间质中,引发氧化应激和炎症反应。这些过程驱动肾小管损伤和间质纤维化,加速进展为终末期肾病。根据2021年全球疾病负担研究,预计到2050年痛风患病率将达到9580万例,比2020年增加72.6%。这对于肾脏人群尤其令人担忧,因为高尿酸血症的患病率随着疾病的严重程度而升高,影响了60%以上的晚期肾衰竭患者。黄嘌呤氧化酶抑制剂,如别嘌呤醇和非布索坦,仍然是降低血尿酸的主要药物。然而,它们在预防肾损伤方面的有效性是有限的,长期应用经常受到安全性和耐受性问题的限制。因此,开发旨在解决尿酸积累,炎症和肾功能不全之间联系的机制的新策略至关重要。 中医(TCM)的特点是整体,多靶点的方法,并已证明对痛风及其肾脏并发症有临床益处。先前的研究表明,四妙丸和滋肾清热汤通过抑制NLRP3炎性体激活,减少氧化应激和抑制TGF-β/Smad信号传导来改善肾脏炎症和纤维化。护肾痛风泰颗粒(HSTFT)是一种基于中医理论开发的多药处方,多年来已用于痛风和痛风肾病的临床实践。HSTFT的多种生物活性成分,如环烯醚萜苷,三萜皂苷和类黄酮,可以通过肠道微生物群生物转化为活性代谢物。然而,HSTFT是否通过微生物群相关机制发挥其有益作用尚未阐明。 在这项研究中,我们旨在阐明HSTFT如何调节肠肾轴以减轻与HN相关的代谢和炎症紊乱。通过鸟枪宏基因组测序和代谢组学分析,我们发现HSTFT重塑了肠道微生物组,特别是富集了短双歧杆菌。肠道微生物群的消耗使HSTFT的保护作用无效,HSTFT通过短双歧杆菌重新定殖而恢复,支持微生物群依赖性机制。此外,代谢组学分析通过激活肠和肾中的AhR信号传导,并支持微生物-代谢物AhR轴作为HN的潜在治疗策略,进一步确定色氨酸是促进HSTFT肾脏保护和屏障恢复作用的关键代谢物。1.HSTFT的UPLC-QTOF/MS分析。
2.HSTFT 对高尿酸血症小鼠肾损伤及肠道屏障功能障碍的保护作用。3.HUA小鼠HSTFT治疗后肠道微生物群组成的改变和短双歧杆菌的富集。
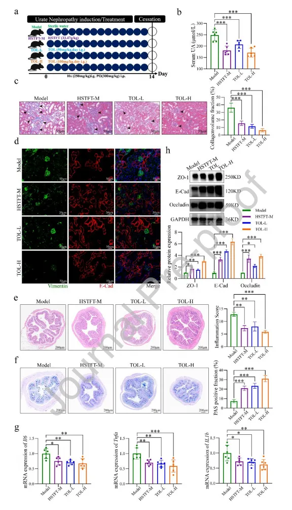
4.HUA小鼠肠道微生物群耗竭和短双歧杆菌定植恢复后HSTFT功效的丧失。
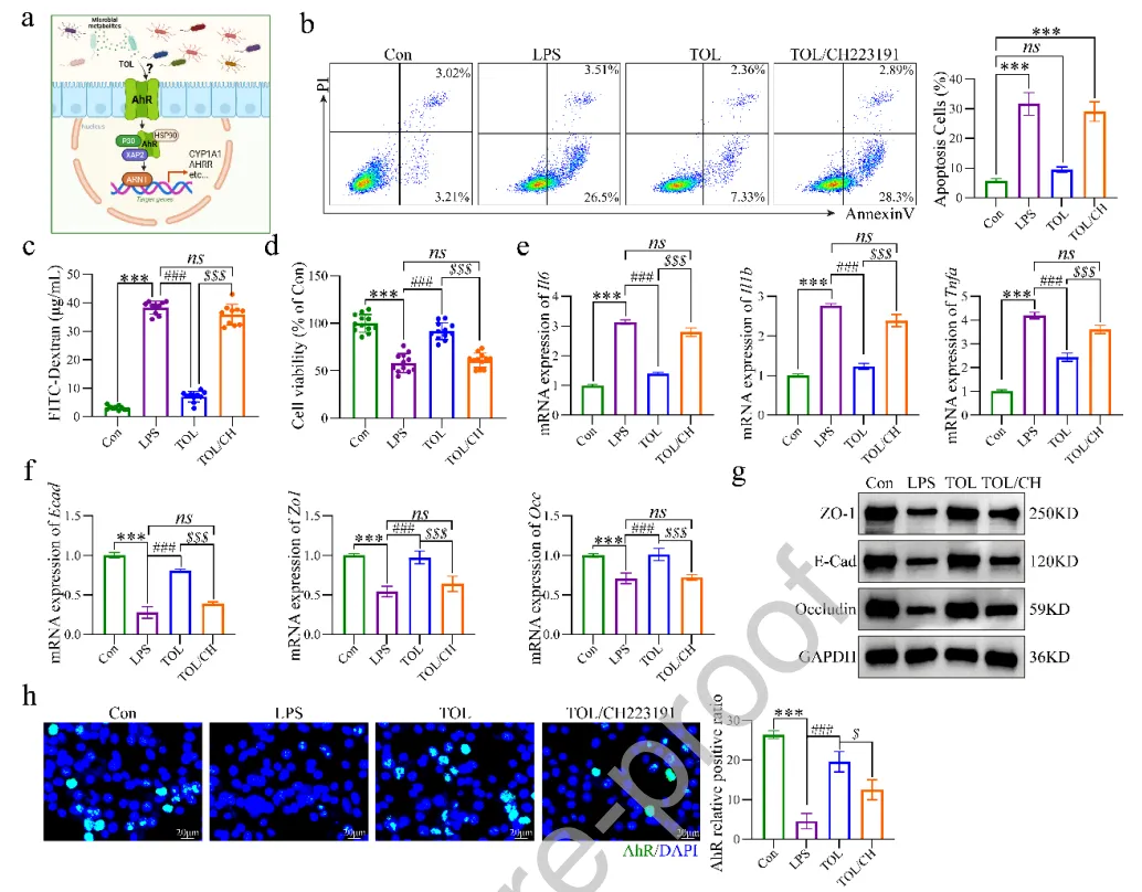
5.HSTFT重塑肠道微生物代谢,并将色氨酸鉴定为关键的功能代谢产物。6.色氨酸概括了HSTFT在尿酸肾病小鼠中的肾脏保护和肠屏障恢复作用。7.色氨酸通过激活AhR信号通路发挥上皮保护及抗炎作用。8.AhR在色氨酸介导的Hua小鼠肠道及肾脏保护作用中的参与评估。【结论与讨论】
总之,我们的研究结果确定短双歧杆菌-色氨酸-AhR轴是护肾痛风泰颗粒HSTFT发挥其治疗作用的独特途径。这种信号的恢复有效地增强了肠道屏障,减轻了高尿酸血症肾病的肾纤维化损伤。总之,HSTFT作为肠道微生物代谢的有希望的调节剂出现,并且靶向色氨酸-AhR轴需要进一步研究其在治疗影响肠肾轴的疾病中的翻译潜力。相关咨询,加微信:1278317307。
