3月21日,深圳发布今年第二宗居住用地出让公告。
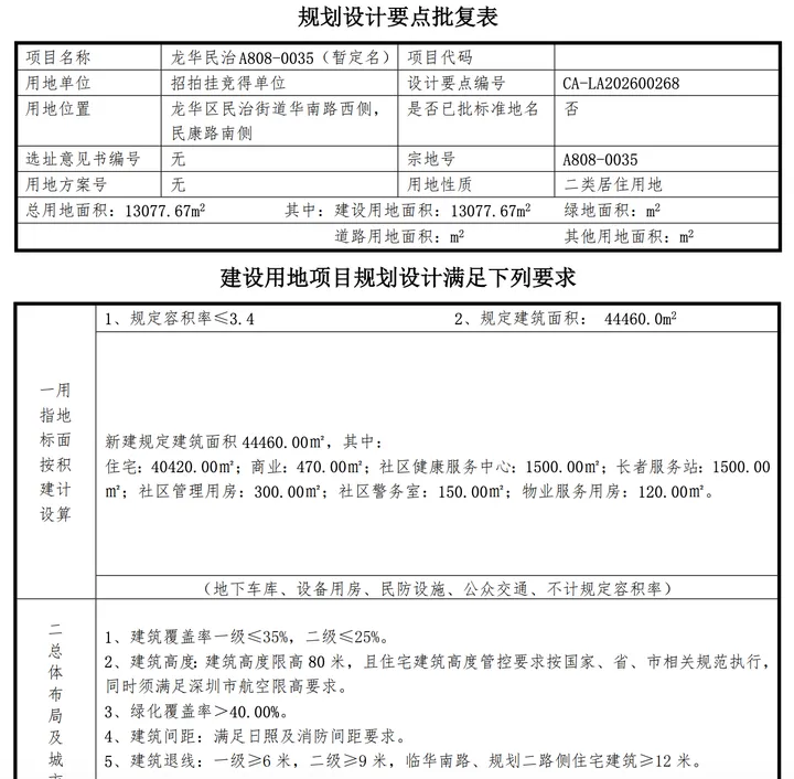
A808-0035宗地位于龙华区民治街道华南路西侧,民康路南侧,土地面积13077.67㎡,规定建筑面积44460㎡, 容积率≤3.4,为二类居住用地,住宅部分为商品住房。
起拍价98300万元,以挂牌形式拟于2026年4月27日15:00出让,价高者得!



该地块位于民治街道,为华南国际物流园规划留用地,土地面积约1.31公顷,地处梅林关片区核心区域,毗邻深圳北站交通枢纽,周边轨道交通、城市干道网络发达,教育、医疗、文化等公共服务设施配套成熟。

根据规划设计要点,龙华民治A808-0035宗地,建筑高度限高 80 米,绿化覆盖率40.00%。
地块新建规定建筑面积 44460.00㎡,其中,住宅40420.00㎡;商业470.00㎡;社区健康服务中心1500.00㎡;长者服务站1500.00 ㎡;社区管理用房300.00㎡;社区警务室150.00㎡;物业服务用房120.00㎡。

意向竞买人须在申请确认竞买资格时提供《关于“交房即发证”的承诺函》,承诺提供“交房即发证”服务,确保购房人在收房的同时即具备申请领取不动产权属证书的条件。
出让宗地须自《出让合同》签订之日起1年内开工,4年内竣工。