
深圳市龙岗区坂田街道
岗头第一幼儿园
2025年秋季招生简章

根据《深圳市教育局关于做好2025年秋季学期幼儿园招生工作的通知》相关要求,本园2025年秋季学期招生工作安排如下:
01
『幼儿园基本情况』
深圳市龙岗区坂田街道岗头第一幼儿园是一所全日制公办幼儿园,幼儿园的地址位于坂田街道马蹄山1号,法人登记证号:12440307MB2D5897XG。占地面积为2800㎡,办学规模为11个班,其中:小班4个班、中班4个班、大班3个班。收费标准:保教费966元/月;伙食费350元/月(按龙岗区公办幼儿园收费备案标准执行,每学期按5个月收取)。
招生咨询电话:
84719255/89395952
(工作日上午8:30-12:00、下午2:00-5:30)。





02
『招生对象』
小班招生对象为:
计划招生100人,2022年8月31日(含8月31日)前出生的适龄幼儿,共招收4个班;
中班招生:
计划招收少量幼儿,2021年8月31日(含8月31日)前出生的适龄幼儿,具体请拨打幼儿园招生电话;
大班招生:
暂不招收插班生。

03
『招生范围』
龙岗区坂田街道岗头社区的适龄幼儿




04
『招生时间』
(一)报名时间:6月11日—6月24日;
(二)材料核验:6月25日—6月30日;
(三)职能部门核验:6月25日—7月6日;
(四)审核结果复核:7月7日—7月9日;
(五)审核录取名单:7月10日—7月14日;
(六)录取公示:7月18日。


05
『报名程序』
(一)报名时间(6月11日—6月24日)
采取统一网上报名的方式。在报名时间内,幼儿父母(或监护人)可通过电脑登录“龙岗区幼儿园招生系统 ”(https://xq.lggov.cn/visitlgxqjz)或者通过手机关注“龙岗教育”微信公众号,在“学位申请”栏目中点击“幼儿园小班报名”。凭适龄幼儿身份证号进入报名页面,进行预报名,每个幼儿可以填报四个志愿。确认所填报信息无误后,选择“提交”,同时生成报名号和学位申请表,即为完成网上预报名。

2025年龙岗区幼儿园招生系统
家长端报名填报指引
( 扫描查看系统操作指引)
(二)材料核验(6月25日-6月30日)
采用分批核验,届时请已经报名的幼儿家长留意幼儿园公众号发布的通知,按时携带材料来园接受核验(查验原件,留存电子扫描件/复印件)。需核验的报名材料如下:
1.学位申请表(系统生成,打印);
2.附件1:扫码下载《深圳市幼儿园在园儿童基本信息采集表》

岗头第一幼儿园在园儿童基本信息采集表
(扫描上方二维码下载附件1)
3.幼儿及父母双方居民身份证(未取得身份证的可用户口簿、港澳通行证或护照等代替)、出生证明和预防接种证明;
4.持有幼儿所在家庭户口簿,其父母(或监护人,下同)至少一方具有深圳户籍或持有具有使用功能的深圳经济特区居住证,且在深圳居住满1年、连续参加社会保险(养老保险和医疗保险)满1年;
5.幼儿所在家庭住址应在所申报幼儿园招生范围内,并持有家庭住所相关材料(下列材料中的任一项):
(1)由我市不动产登记管理部门出具的本社区住宅用途的不动产权证书或有效购房合同;
(2)现居住地街道办事处房屋租赁管理部门登记备案的本社区住宅用途《房屋租赁凭证》;
(3)在住房建设部门登记备案的本社区政策性住房的《购房合同》或《租赁合同》;
(4)本社区其他住房材料(人口居住登记信息)。
6.享受国家、广东省和深圳市政策优待人员的适龄子女申请入园,请联系相关政策发放部门;“鹏城优才卡(龙岗)”持证人员子女申请入园,请在招生系统中选填相关内容。所有享受政策优待人员子女申请入园,均需在招生系统中正常填报报名信息,并将持有的相关政策优待材料交幼儿园备案(验原件,交复印件)。
在规定时间内,家长把报名资料按验证资料清单按类别按顺序(复印件)提交到幼儿园。请家长安排好时间,如家长未按照规定时间提交资料,我园则视为自动放弃报名。
(三)录取方式
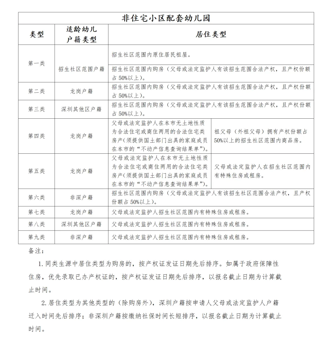
本园严格按照《深圳市龙岗区2025年学前教育阶段招生录取排类一览表》进行录取,按照一至九类招生类型依次录取,至幼儿园招生计划录满为止。

△ 点击图片可查看大图
备注:
1.同类生源中居住类型为购房的,按产权证发证日期先后排序。如属于政府保障性住房,优先录取已办产权证的,按产权证发证日期先后排序,以报名截止日期为计算截止时间。
2.居住类型为其他类型的(除购房外),深圳户籍按申请人父母或法定监护人户籍迁入时间先后排序;非深圳户籍按缴纳社保时间长短排序,以报名截止日期为计算截止时间。
(四)部门核验(6月25日-7月6日)
第一志愿幼儿园初审后,招生系统将自动汇总入学材料信息,统一送“市政府政务服务数据管理平台”数据库进行审核。幼儿报名信息传送至相关职能部门进行终审。
(五)申请复核(7月7日-7月9日)
对终审未通过的幼儿信息,家长可提出复核申请,由第一志愿幼儿园及辖区教育办进行人工复核。
(六)复核录取名单(7月10日-7月14日)
录取规则:报名材料核验合格的人数低于招生计划时,幼儿园全部录取;报名材料核验合格的人数超过招生计划时,全部按照《深圳市龙岗区2025年学前教育阶段招生录取排类一览表》的顺序进行录取。
(七)录取公示(7月18日)
7月18日将在深圳市龙岗区坂田街道岗头第一幼儿园公告栏公布录取结果,并将通过短信方式通知家长。
注:不是家长申报了幼儿园学位就视为一定可以被这一幼儿园录取,录取一律按照排类由高到低的方式进行,对没有被志愿幼儿园录取的符合报名条件的幼儿,可向辖区周边幼儿园咨询学位空余情况。
深圳市龙岗区坂田街道岗头第一幼儿园
2025年6月5日





06
『温馨提醒』
(一)报名和报名材料核验先后顺序与录取结果无关。
(二)幼儿父母(或监护人)对报名信息和核验材料的真实性负责。报名信息与报名材料不符,或提供虚假材料的,一经查实,将视为无效报名,录取后也将取消学位。
(三)被录取幼儿须体检合格后方可正式入园。


07
『链接文章』


『END』


