
2026年才刚开始,就有多所学校发布严正声明,其中不乏热门业主……
都有哪些学校,一起来看看👇

多校发布严正声明
1
✦
广州市第十六中学
2026年1月24日声明,发现不法分子伪造学校链接发布虚假招生信息,提醒家长通过官方渠道核实信息,提高警惕,切勿上当受骗。
官方通知👉:严正声明



△扫码进群,获取一手升学情报
2
✦
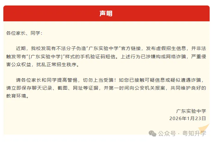
广东实验中学
2026年1月23日声明,发现不法分子伪造学校官方链接发布虚假招生信息,并非法触发手机验证码短信,涉嫌网络诈骗。上述行为已涉嫌构成网络诈骗,严重侵害公众权益,扰乱正常招生秩序。
官方通知👉:严正声明


3
✦
广州市绿翠现代实验学校
2026年1月20日学校发布声明, 未与任何机构或个人合作招生,招生信息以海珠区教育局或学校官方微信公众号为准。
官方通知👉:严正声明


△扫码进群,获取一手升学情报
4
✦
南沙区湾区实验学校
2026年1月4日学校发布声明,指出学校未授权任何校外机构、组织或个人以学校名义开展与招生政策解读、升学规划等相关的收费或免费咨询服务,亦未与任何第三方合作推广此类活动。
官方通知👉:严正声明

5
✦
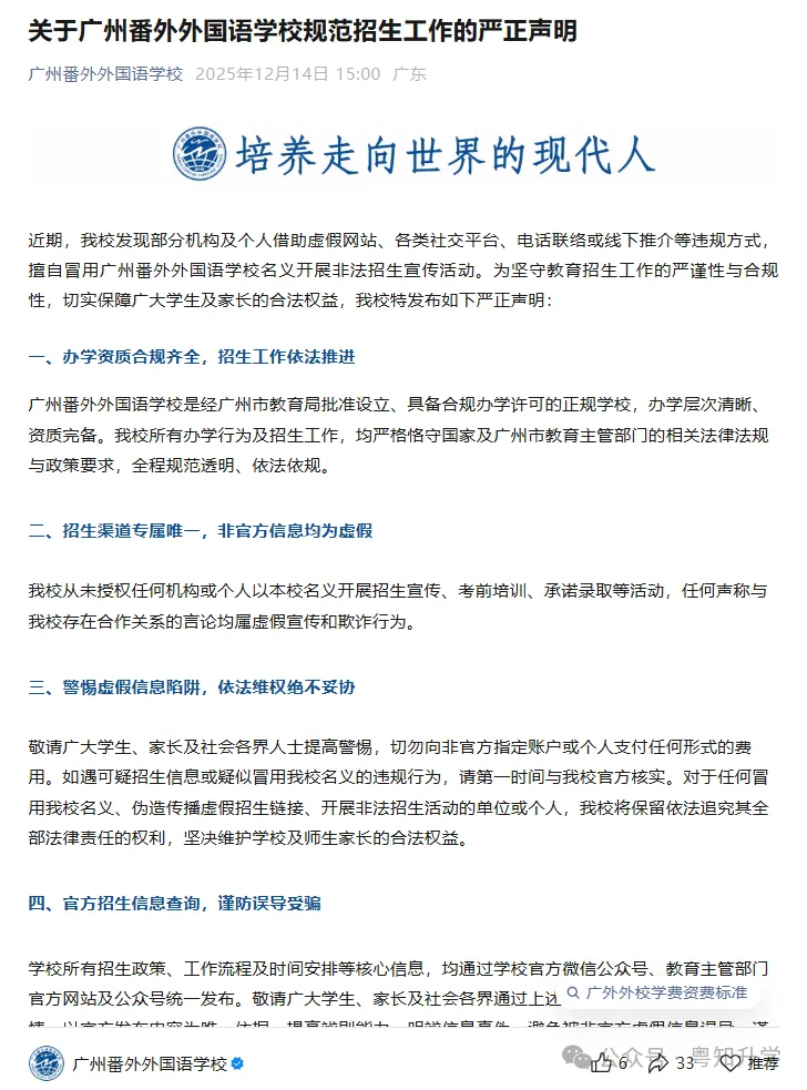
广州番外外国语学校
2025年12月14日学校发布声明,指出部分机构和个人冒用学校名义开展非法招生宣传,强调招生工作依法依规,官方信息以微信公众号等渠道发布为准。
官方通知👉:关于广州番外外国语学校规范招生工作的严正声明

6
✦
广州市番禺区执鸿学校
2025年12月14日学校发布声明,声明未授权任何机构或个人通过社交媒体等平台发布招生链接,提醒家长警惕虚假信息。
官方通知👉:关于广州市番禺区执鸿学校规范招生工作的严正声明

7
✦
广州市星执学校
2025年12月15日学校发布声明,谴责冒用学校名义发布虚假招生信息的行为,强调招生工作规范透明,官方信息以公众号发布为准。
官方通知👉:关于广州市星执学校规范招生工作的严正声明

8
✦
广州市第五中学
2025年12月7日学校发布声明,要求停止冒用学校名义发布虚假招生信息的行为,明确招生信息以学校官方微信公众号为准。
官方通知👉:严正声明


△扫码进群,获取一手升学情报
9
✦
广州市番禺区金海岸实验学校
2025年11月21日学校发布声明,指出个别机构冒用学校名义开展非法招生,强调招生工作合规,官方渠道为学校公众号和教育部门官网。
官方通知👉:广州市番禺区金海岸实验学校 | 严正声明

10
✦
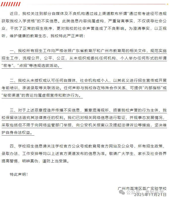
广州市荔湾区荔广实验学校
2025年11月21日学校发布声明,否认“密考”“点招”等违规招生行为,提醒家长通过官方渠道核实信息。
官方通知👉:广州市荔湾区荔广实验学校发布关于招生工作的严正声明

11
✦
广州市明珠高级中学
2025年11月11日学校发布声明,声明未授权任何机构发布招生链接,提醒家长警惕虚假信息。
官方通知👉:关于广州市明珠高级中学规范招生工作的严正声明

12
✦
广州市天河外国语学校
2025年11月10日学校发布声明,指出部分机构擅自使用学校名称进行招生咨询活动,官方信息以微信公众号为准。
官方通知👉:严正声明!

13
✦
广州市西关外国语学校
2025年11月5日学校发布声明,否认授权社会机构收集考生信息或开展招生工作,提醒家长通过官方渠道核实。
官方通知👉:关于警惕社会机构冒用我校名义进行虚假招生的严正声明


14
✦
珠江高级中学
2025年11月1日学校发布声明,声明未授权任何机构发布招生链接进行招生宣传,提醒家长注意虚假信息,提高警惕。
官方通知👉:关于广州市珠江高级中学规范招生工作的严正声明

15
✦
广大附中黄埔实验学校
2025年10月30日发布声明,否认MK等违规行为,招生按教育部门规定执行。
官方通知👉:广大附中黄埔实验学校关于招生工作的严正声明


什么情况下,业主会发严正声明
一些备受瞩目的热门学校,由于名气大、热度高、真爱粉众多,常常会被别有用心的人假冒其名义进行招生,从而引发较多负面影响,最后不得不让亲自出面进行澄清。
不过,回顾以往的情况可以发现,某些严正声明背后或许隐藏着其他深意。比如,部分业主为了避免过度曝光引起不必要的麻烦,选择通过声明表明立场、撇清关系。
还有一些声明,反而带有几分“欲盖弥彰”的意味,间接证实了某些活动的真实性。此外,这类声明也可能单纯作为活动结束的公告,告知大家“散场”了。
不知道今年还会有多少份严正声明呢?让我们静观其变!

— 家长福利 —
进群即可得以下福利
(无任务,免费领)

【群公告处】领取

👇关注粤知升学,获取一手升学情报👇