
今年,综合高中有望扩招!
2026年综合高中有望扩招
据媒体报道,近日,广州升学教育专家以及多位职业中学校长在接受采访时均表示,2026年综合高中有较大机会将进行扩招。(来源:广州职普学籍互转写进法例!有机会进行校际间互转吗?)

2024年,广州正式开启综合高中试点,目前共有5所试点校,分别是广州市贸易职业高级中学、海珠工艺美术职业学校、天河职业高级中学、番禺区新造职业技术学校、花都区职业技术学校。
多所综合高中正在改扩建,有望扩增学位
从目前了解到的信息来看,广州有多所综合高中正在实施改扩建工程,有望扩增学位。
1
广州市贸易职业高级中学
近日,广州市贸易职业高级中学发布了一系列招投标公告。其中值得关注的是高中一年级扩班改造工程及高级中学综合高中建设、实训基地提升改造项目,未来有望提供更多优质学位。

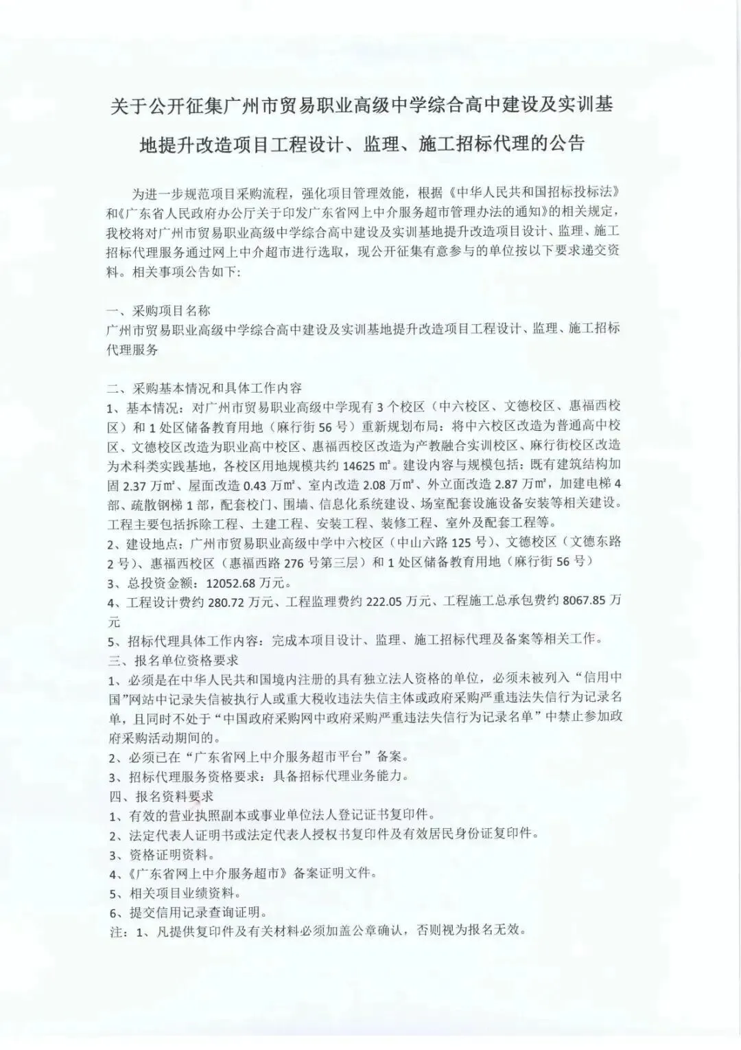
👉2025年9月19日,广州市贸易职业高级中学发布了《关于公开征集广州市贸易职业高级中学综合高中建设及实训基地提升改造项目工程设计、监理、施工招标代理的公告》。


根据公告,值得关注的信息如下:
采购基本情况和具体工作内容:
1、基本情况:
对广州市贸易职业高级中学现有3个校区(中六校区、文德校区、惠福西校区)和1处区储备教育用地(麻行街56号)重新规划布局:将中六校区改造为普通高中校区、文德校区改造为职业高中校区、惠福西校区改造为产教融合实训校区、麻行街校区改造为术科类实践基地,各校区用地规模共约14625㎡。
建设内容与规模包括:既有建筑结构加固2.37万㎡、屋面改造0.43万㎡、室内改造2.08万㎡、外立面改造2.87万㎡,加建电梯4部、疏散钢梯1部,配套校门、围墙、信息化系统建设、场室配套设施设备安装等相关建设。工程主要包括拆除工程、土建工程、安装工程、装修工程、室外及配套工程等。
2、建设地点:
广州市贸易职业高级中学中六校区(中山六路125号)、文德校区(文德东路2号)、惠福西校区(惠福西路276号第三层)和1处区储备教育用地(行街56号)
3、总投资金额:12052.68万元
4、工程设计费约280.72 万元、工程监理费约 222.05万元、工程施工总承包费约8067.85 万元
👉2025年11月5日,广州市贸易职业高级中学发布了2025年高中一年级扩班改造工程工程施工项目招标公告。(详情可见:广州市贸易职业高级中学2025年高中一年级扩班改造工程工程施工项目招标公告)


2
番禺区新造职业技术学校
2025年11月7日,广州市规划和自然资源局官网发布文章《广州市规划和自然资源局番禺区分局高效完成新造职业技术学校工程规划核实工作助力职业教育发展》。
文章中提到,广州市番禺区新造职业技术学校申请办理8栋总建设规模37357平方米校舍建设及修缮工程规划条件核实业务。基于前期充足的准备工作,该项目于立案当日即核发建设工程规划条件核实意见书。


△番禺区新造职业技术学校校舍建设及修缮工程项目
据了解,该项目属于2025年市普通高中学位攻坚项目实施计划,该项目的建成将大大提升学校硬件水平,助力该校早日建设成为具有示范引领作用的国家级“双优”中职学校。
广州未来将增加2-3所综合高中
1月12日,2026年全省教育工作会议暨全省县域普通高中振兴工作推进会议召开。广州市围绕县域普通高中发展在会上作书面发言。(来源:全省县中振兴工作推进会 | 广州:加快普通高中学位攻坚)
2025年12月中央经济工作会议提出,要推进教育资源布局结构调整,增加普通高中学位供给。广州市坚持以人民为中心的发展理念,认真落实国家《教育强国建设规划纲要(2024-2035)》《关于实施新时代基础教育扩优提质行动计划的意见》等要求,实施“五个一批”(新建一批、改扩建一批、扩招一批、综合高中试点一批、民办一批)增加普通高中学位供给,多渠道加大普通高中学位供给。
2025年下达普通高中学校招生计划90476个,在2024年新增10107个计划的基础上,再增加10060个招生计划,实现连续两年增量破万。“十四五”期间,广州市普通高中招生计划逐年扩增,净增高中招生计划3.56万个,增长幅度达64.8%,进一步满足群众入读普通高中的需求,推动教育发展成果惠及更多市民。
值得关注的是,广州市教育局正在谋划实施普通高中渡峰扩优计划,增加优质公办高中学位供给,快速提高普高学位供给比例,具体思路中提到,未来将进一步新增2-3所办学基础较好的中职学校举办综合高中班。
一是谋划一批新建、改扩建项目。会同各区谋划储备一批高中建设项目,实施新一轮普通高中建设计划。加快推动省市属优质教育资源进一步辐射外围城区,争取省属高中助力大湾区和 “环两山”片区建设,在广州市布局建设新校区。
二是适度增加班额,优先用好存量学位,特别是优质学校学位。对于办学条件允许的公办高中,计划按不超过56人的班额进行下达招生计划。
三是盘活职业学校旧校区。随着广州市科技教育城顺利投入使用,广州市教育局计划推进中心城区部分职业院校旧校区用于普通高中办学,快速增加学位供给。
四是扩大综合高中试点规模。在2024年5所综合高中试点基础上,未来进一步新增2-3所办学基础较好的中职学校举办综合高中班。
五是充分用好民办高中学位。优化招生政策,提高计划完成率;鼓励民办高中扩大公费班。
增城区有望新增综合高中
2025年11月20日,据广州增城发布消息,增城教育“十五五”规划中提到,增城区将构建全域优质教育新格局,在高中教育方面,扩大办学资源,培育特色学科,办好特色高中与综合高中。(来源:新增公办学位6.78万个!增城教育“十四五”成绩单出炉!“十五五”这样布局→)

目前,增城区还没有综合高中试点学校。从增城区“十五五”的规划布局来看,未来有望新增综合高中试点学校。

专注广州初升高、广州中考科普,分享中考升学攻略,提供择校指南,为考生及家长给出专业及科学的升学指导,中考升学、中考志愿一对一指导!广州中考择校、志愿问题可付费咨询。


