
按中考6月26日至28日举行推算,距2026年中考还有 142 天。
初三学生如何备考?中考前有啥重要节点?家长需要为孩子准备什么?赶紧和小高老师一起来看看2026深圳中考时间表。
2026年寒假(2月)
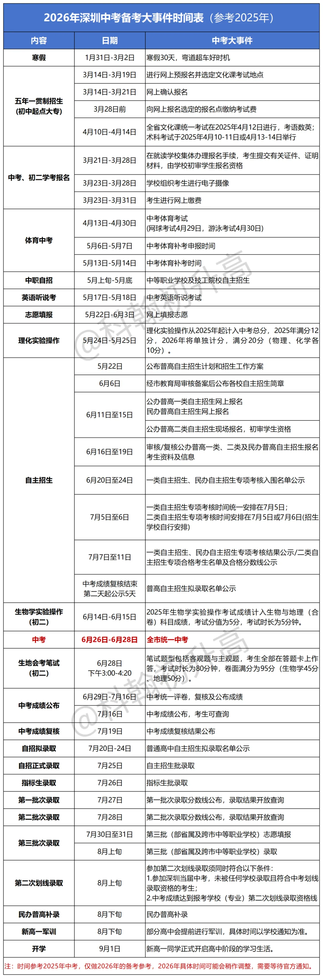
2026年寒假初中生从1月31日开始放假,3月2日开学。寒假30天是拉开差距的一个月,家长和学生一定要重视,合理安排学生的休息和学习,充分利用宝贵的考前时间。
同时,寒假里也不要忽视体育锻炼,为中考体育做准备。
2026年深圳市中考体育考试与去年相比有较大调整,新增球类必选项目,且评分标准也有所调整,中考生及家长需要重点关注!
2026年3月
往年3月主要事件就是中考报名(2025年为3月21日-3月28日),准备好相应的材料,跟着学校安排操作即可。(相关文章:深圳中考报名政策)
往届生和返深中考的学生,要提前了解各区的报名点,具体问题可电话直接联系各区报名点。
此外,各高中年后一般会陆续开放校园参观。初三家长可借此机会,实地了解目标校的办学情况、自主招生等关键信息。
不过,由于一些原因,学校的开放参观信息发布较为低调,家长可添加小高老师进中考群,小高老师会第一时间同步最新消息。

长按扫码添加“小高老师”
2026年4月
按照往年中考节奏,4月各个区一般会进行二模统考,中考模拟考试不仅是一次全面的自测,还和后面的志愿填报、自主招生相挂钩,所以一定要好好准备。
需要往年模考真题的同学或家长,也可添加“小高老师”领取。
往年体育考试一般也安排在4月开始,持续的体育锻炼是很有必要的,争取冲刺体育满分,至少不拉分。

长按扫码添加“小高老师”
2026年5月
5月中考大事比较多,接下来中考节奏也会更紧密,每年政策都有小幅调整,具体时间还得以官方发布为准,往年节点大家作为参考即可。
英语听说考:英语听说考满分25分,但关乎中考每一分都很珍贵。在考试前建议重点练习,这个考试得分率还是很高的,一般正常发挥就会有一个不错的成绩。
理化实验操作考试:2026年这项考试满分20分,成绩将单独计入中考总分,所以考前也需要重点练习,熟悉每个实验操作步骤,避免失误。
志愿填报:深圳一般是先填志愿,然后进行中考。所以很容易出现志愿填报失误的情况,每年也都有因志愿填报过高或者过低而遗憾的案例。所以在填报志愿前,一定要先找好成绩定位。
中职自招:中职学校的自主招生也在5月,有意向的学生和家长可以重点。注意,考生一旦被中职自主招生录取,将无法参与中考划线录取。
2026年6月
6月是中考月,初三的中考、初二的生地会考都在这个月份。注重备考心态,考前家长不要给学生过多的压力一切都要为孩子中考让步。
6月中旬自招报名,自招可以算是中考的一个彩蛋,期待值要和所付出的时间和精力挂钩,不要有太大的压力,确保顺利发挥就好。
2026年7月
7月是录取月,也是初中阶段最难熬的一个月,中考再紧张也不过前后三四天的时间,但是7月只有当尘埃落定,你才能放下那颗始终悬着的心。报名自招的考生自招考核和录取也在这个月。
深圳中考大致录取节奏为:中考出分、自招录取、指标生录取、分数线公布、普通生录取、补录。经历过这整个流程后,你将会正式迈入新的学习阶段。
中考招生具体流程
上下滑动:

2026深圳中考家长专属
深圳初三家长看过来!专属 2026 中考择校攻略来啦!
✅ 百问百答:高频疑问全覆盖,零基础家长也能懂
✅ 深圳高中择校全攻略:学校全面概况 + 核心信息汇总
✅ 中考升学指导用书:核心数据 + 升学大事件汇总

扫码回复【择校手册】
限量免费领▶纸质书籍
深圳市内包邮到家


觉得有用的话记得
转发+再看
科翰高中专注高考升学18年,致力于培养有理想、有方法、有坚持、有温度的“四有”高中生。

