寒假在即,东莞家长们的“中考焦虑”提前上演——户籍生与随迁生究竟有何不同?入户是否为中考“捷径”?
户籍生为何更易上公办?东莞升学肖老师(137 1310 5649微信同号)今天用一文为您揭晓!
户籍生:拥有东莞本市户口的学生随迁生:非东莞户籍但在东莞就读的学生
二者差异集中体现在三个方面:
学位分配严重倾斜近两年数据显示,普高扩招名额明显向户籍生倾斜。
多所公办名校扩招名额仅面向户籍生,而随迁生学位不仅数量少,部分学校甚至缩减。
公办11大校里9所学校扩招全是户籍生,而随迁生学位不仅数量少,部分学校还出现了缩减(龙常万3校共减少了130个);只有松山湖未来增加了5个随迁生学位。
整体上,户籍生入读公办普高的机会远高于随迁生,竞争激烈程度天差地别。

所以25年东莞公办普高录取率为38%,其实拆开来看,户籍生能达到接近47%,而随迁生仅有18%,低的可怜。
录取分数线“双重标准”尽管少数学校分数线持平,但大多数公办高中对户籍生的录取分数要求低于随迁生,差距最高可达33分。这意味着随迁生需要考出更高分数,才能进入同一所公办学校。
政策红利“独家享有”户籍生独享“名额分配”政策,有机会以较低分数“捡漏”名校,而随迁生则无此资格。
综上,随迁生面临的是“机会更少、分数要求更高”的双重压力,许多家庭不得不转向高学费的民办学校。
2025年9月起,东莞入户新政正式实施,条件显著放宽:
人才入户条件放宽:年龄限制放宽至未达退休年龄;社保要求从3年缩短至参保即可;职称、技能类人员年龄与社保要求同步放宽。
1、放宽年龄限制。入户年龄从35周岁放宽到未达到法定退休年龄。
2、放宽社保缴纳年限。社保要求从3年放宽到缴纳社保即可。
3、对于具备初级职称人员,入户年龄从40岁放宽到45岁,不再有学历要求,社保满1年即可;中级职称人员,入户年龄从45岁放宽到50岁;高级职称人员,入户年龄从50岁放宽到55岁。
4、对于技能类人员,入户年龄最高放宽至55岁。
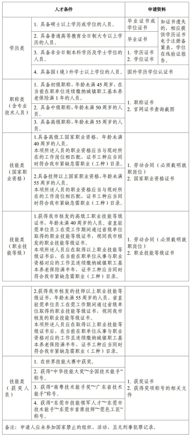
具体入户条件及所需材料,看下表:
(上下滑动或点击大图保存)
多种入户方式并行:包括稳定居住就业入户、投靠亲属入户、毕业生入户等,适应不同家庭情况。
1、稳定居住就业入户(2种情况满足1种即可)
2、投靠亲属入户
只要配偶、父母、子女等任何一方为东莞入户,均可投靠入户。
3、毕业生入户
在东莞申报居住登记的非莞户籍全日制大专及以上学历毕业生毕业5年内可按“先入户后就业”原则,申请入户。
答案因人而异,需综合考虑:
若孩子成绩中等,渴望冲刺公办高中,入户确实能显著降低难度;
若孩子成绩优异,或倾向选择民办公费生,则不必强求;
若家庭在老家有宅基地等长期权益,或仅为短期在莞工作,则需慎重权衡。
最后建议中考备战,信息为先。
建议家长及早了解政策,结合孩子实际情况规划路径。
您会为了孩子中考选择入户东莞吗?欢迎留言讨论!
来源:东莞慧教育及网络
免责声明:版权归原作者所有,如涉及版权等问题,请及时与我们联系删除